BASES:Productions 2014-15
Archive des processus de production du cours BASES:Cours BASES 2014-15.
Cette page n'a aucun intérêt si vous cherchez des contenus car il s'agit d'une page qui trace un échange. Veuillez consulter Bases psychopédagogiques des technologies éducatives à la place !
Béhaviorisme/Production1 bases1415
Producteur :user:Camacab0
Descriptif
Cette carte va tenter de répondre à la question suivante : "Qu'est ce que le modèle béhavioriste et le conditionnement?"
Sources
Uniquement la page EduTechWiki_fr "Béhaviorisme" pour l'instant
Carte conceptuelle : Première version

Commentaire(s)
Commentaire de Arnaud
Lisibilité :
Je trouve ta carte jolie et très lisible.
Compréhension :
Malgré que ta carte soit esthétiquement réussie, je ne pense pas que ta première carte répond pas vraiment à la question "Qu'est ce que le modèle béhavioriste et le conditionnement?", en lisant ta carte je ne sais toujours pas ce qu'est le conditionnement.
Qualité académique :
tu cites ta source donc c'est ok.
Commentaire global:
Je pense qu'il faut l'améliorer pour qu'elle réponde vraiment à ta question.
Réponse du producteur de la carte:
Merci du commentaire. Il est vrai que la partie centrale et répondant à ma question n'a pas encore été développé dans cette carte, cela sera fait pour la deuxième version.
Commentaire de Anor9
Lisibilité :
La carte est très claire.
Compréhension :
J'ai bien visualisé et compris les noeuds et les liens. Tout s'enchaine de manière cohérente, se qui rend la carte parfaitement compréhensible.
Qualité académique :
La source est citée.
Commentaire global:
Je rejoindrais un peu le premier commentaire. En effet, il n'y a pas de développement du concept de conditionnement alors qu'il fait partie de ta question. Globalement cela ne porte pas à conséquence sur ton travail déjà effectué. Il suffira juste de poursuivre ta carte en développant l'aspect du conditionnement.
Réponse du producteur de la carte:
Merci du commentaire, il est vrai qu'il manque toute cette partie centrale.
Commentaire de Audrey Berthon
Lisibilité :
Je trouve ta carte très lisible. Le fait d’utiliser différentes couleurs aide à la compréhension. Cependant, il serait peut-être utile de mettre davantage en valeur le concept « conditionnement » car le but de ta carte est de présenter, entre autres, ce qu’est le conditionnement.
Compréhension :
En lisant ta carte, je comprends ce qu’est le modèle béhavioriste. En revanche, j’ai du mal à comprendre ce qu’est le conditionnement.
Qualité académique :
Je pense que tu devrais plus détailler :
- le conditionnement classique en expliquant, par exemple, les trois concepts-clés selon
Pavlov et/ou le processus du conditionnement classique
- le conditionnement opérant (par exemple, trois suppositions fondamentales et/ou les
différents types de conditionnement opérant)
- le conditionnement instrumentaire
Je pense qu’il serait également utile d’avoir plus d’informations concernant la loi de l’effet et la loi de l’exercice.
Commentaire global:
Ta carte est claire. A mon avis, le fait de compléter la partie concernant le conditionnement permettrait de mieux répondre à ta question de recherche.
Réponse du producteur de la carte:
Merci Audrey pour ton commentaire. En effet, je n'ai pas encore développé le centre de ma question à savoir les deux conditionnements. Je vais faire cela pour vous proposer une deuxième version très bientôt.
Carte conceptuelle : Deuxième version
Lien vers une carte externe: http://image.noelshack.com/fichiers/2015/04/1421845789-bases1-behaviorisme2.png
Commentaire(s)
Commentaire de Audrey Berthon
Lisibilité :
Dans l’ensemble, je trouve la nouvelle version de ta carte lisible. Cependant, il est un peu difficile de voir les flèches grises qui sont en pointillés.
Afin de faciliter la compréhension, je pense qu’il faudrait éviter qu’un lien ne traverse un concept.
Je trouve bien que, par exemple, le concept « stimulus inconditionnel » soit de la même couleur que le concept « nourriture » car cela permet de relier le postulat à l’expérience du chien et par conséquent de mieux comprendre. Pourquoi le concept « stimulus conditionnel » et le concept « stimulus neutre » sont-ils de la même couleur ?
Il manque une ou plusieurs flèches concernant le concept « John B. Watson ».
Compréhension :
Cette 2ème version de ta carte permet de mieux comprendre ce qu’est le conditionnement. Le fait d’ajouter des exemples aide à la compréhension.
Je ne comprends pas bien le sens du lien partant du concept «Expérience du Petit Albert » et qui va vers le concept « Skinner 1904-1990».
Je pense qu’il serait bien que tous les traits se terminent par une flèche, cela permettrait d’une part d’éviter des confusions au niveau du sens et d’autre part de guider le lecteur.
A quoi correspondent les traits pleins et les traits en pointillés ?
Qualité académique :
Il serait utile d’insérer sur ta carte les références bibliographiques.
A mon avis, ce serait bien d’expliquer brièvement ce qu’est un stimulus inconditionnel, un stimulus neutre, un stimulus conditionnel, une réponse inconditionnelle et une réponse conditionnelle.
Dans la vidéo, tu pourrais peut-être donner un exemple de renforcement (positif/négatif) et de punition (positive/négative).
Commentaire global:
Ta carte répond bien à ta question de recherche. C’est un détail mais l’accent du « où » (flèche partant du nœud « Expérience du Petit Albert ») n’est pas dans le bon sens.
Réponse du producteur de la carte:
Merci des commentaires. Je prends en compte et fait une troisième carte à l'instant même. Je suis d'accord en ce qui concerne les flèches et la couleur similaire pour SC et SN.
Merci des idées également pour la vidéographie, je pense expliciter ces concepts dans la vidéographie. Et donner quelques exemples.
Commentaire de Arnaud
Lisibilité :
Dans le document qui explique les cartes conceptuels, ils disent qu'une carte conceptuelle doit avoir un peu près une vingtaine de noeuds. Mais ta question étant générale je pense que cela ne pose pas de problème d'en faire un peu plus. Ta carte est dans l'ensemble assez lisible mais ce qui mène à la confusion sont que les flèches vont un peu dans tous les sens, et comme l'a dit ma camarade je suis pas trop pour qu'elles se croisent! Certains liens ont des flèches d'autres pas et je ne vois pas la raison de cela. Par exemple "postule que", "démontré part". Autre petite remarque, Thorndike est aussi à l'origine de la loi de l'exercice. Je ne comprends pas bien ce qu'est le conditionnement instrumentaire en lisant ta carte, pour le classique je l'aurais lié de la même façon que l'opérant pour rester cohérent. pourquoi avec fait une bulle avec police rouge sur fond blanc? ça fait mal au yeux de lire. Essaye aussi peut-etre de jouer sur la police ou la grandeur des bulles.
Compréhension :
Si il était un peu plus lisible ce serait bien pour mieux la comprendre mais elle est déjà assez compréhensible grâce à l'utilisation des couleurs.
Qualité académique :
Rien à dire, sauf pour le conditionnement instrumentaire, je ne vois pas ce que c'est en lisant ta carte.
Commentaire global:
Bonne deuxième carte par rapport à la première. Le temps restant pour faire la finale étant court, j'ai préféré te dire tout ce qui passe par la tête pour l'améliorer, donc j'ai surtout relevé les aspects négatifs. ;)
Réponse du producteur de la carte:
Merci des commentaires, je vais expliciter le lien entre conditionnement instrumentaire et conditionnement opérant.
Commentaire de Anor9
Lisibilité :
La carte est devenue plus touffue du coup je l'ai trouvée plus difficile à lire que la première. Les principales raisons ont été le manque de logique qu'il y a lors de l'utilisation des traits en pointillés, et de l'utilisation de flèches par moments et pas par d'autres. Autrement j'ai bien aimé l'intégration du titre dans la carte, ce qui rend la carte beaucoup plus explicite. Je pense que je vais adopter cette idée dans ma prochaine carte.
Compréhension :
J'ai dû me pencher un petit moment pour bien comprendre ta logique d'aller-retours afin d'expliquer les expériences, mais j'ai quand même compris. Là où j'ai pas tout compris, c'est si l'expérience du petit Albert est de Thorndike ou de Skinner. En effet, il y a un peu de flou au niveau du conditionnement instrumentaire et du conditionnement opérant au niveau de cette expérience. En dehors de ces détails, j'ai globalement bien compris la carte.
Qualité académique :
Il y a une phrase mise en rouge et entre-guillemets, ce qui me laisse penser qu'il s'agit d'une citation, mais on ne sait pas qui en est l'auteur.
Commentaire global:
La carte est beaucoup plus complète et on sent un véritable développement dans les idées. L'explication du conditionnement opérant est très claire, j'ai trouvé un peu plus compliqué de comprendre le conditionnement classique.
Réponse du producteur de la carte:
Merci des commentaires. Je vais en effet retirer ces guillemets car ce n'est pas une citation. De plus comme l'ont dit les autres, les remarques concernant les flèches et les couleurs des liens sont très pertinentes.
Carte conceptuelle : Quatrième version
Lien vers une carte externe: https://drive.google.com/file/d/0B-k0J2VEC8ZfdDEwd19RVHZKV3M/view?usp=sharing
Commentaire(s)
Commentaire de Audrey Berthon
Lisibilité :
Ta carte est claire et lisible. Il serait peut-être utile que les concepts "souris", "son fort", "bonheur de l'enfant" et "pleurs de l'enfant" soient de la même couleur que ceux concernant "stimulus inconditionnel" et "réponse inconditionnelle".
Compréhension :
Je n'ai pas eu de problèmes pour comprendre ta carte.
Qualité académique :
Commentaire global:
Ta carte répond bien à la question de recherche. C’est un détail mais l’accent du « où » (flèche partant du nœud « Expérience du Petit Albert ») n’est pas dans le bon sens. Je trouve cette troisième version beaucoup plus complète.
Réponse du producteur de la carte:
Première vidéographie
Commentaire(s)
Commentaire de Audrey Berthon
Qualité technique :
Le son est de bonne qualité. En revanche, il est un peu difficile de lire certains concepts ainsi que les étiquettes se trouvant sur certains liens. Il est vrai que comme tu expliques chaque concept cela n'affecte pas trop la compréhension.
Qualité de la structure/présentation de la vidéo :
Je trouve que ta vidéo est bien structurée et que cela est une bonne idée d'avoir ajouté des flèches rouges afin de signaler le concept dont tu parles. Il serait peut-être bien d'ajouter, par écrit, au début la vidéo le titre de la question de recherche (comme tu l'as fait à la afin avec les remerciements).
Qualité du contenu:
Tu expliques bien les différents concepts se trouvant sur la carte tout en ajoutant des éléments qui aident à la compréhension.
Inclusion d'éléments intéressants (introduction, insertion de clip(s),...):
Le fait d'ajouter des exemples illustrant le renforcement et la punition permet de mieux comprendre ces deux concepts.
Commentaire global:
Je trouve que ta vidéo est très bien et très intéressante.
Réponse du producteur de la carte:
Merci des commentaires Audrey, je n'ai pas ajouté la question de recherche car elle était déjà présente au début de la vidéo. J'ai cependant ajouté une flèche bleue pour qu'on comprenne bien le point de départ.
Commentaire de Arnaud
Qualité technique :
La qualité technique est très bien et l'idée des flèches rouges est très intéressante. Cependant un zoom un peu plus prononcé ou une qualité un peu supérieure aurait été pas mal car certaines de tes bulles sont un peu petites pour être bien lisible.
Qualité de la structure/présentation de la vidéo :
Rien à redire. Très bien. J'aurais juste dit (oralement) qui développe le conditionnement classique. (1'15) mais c'est un détail...
Qualité du contenu:
Rien à redire. Très bien.
Inclusion d'éléments intéressants (introduction, insertion de clip(s),...):
Rien à redire très bien.
Commentaire global:
Très bonne vidéographie, mes remarques concernent surtout des détails.
Réponse du producteur de la carte:
Merci de tes commentaires. J'ai tenté d'améliorer un petit peu la qualité de l'image et du son pour ma deuxième production que je vais poster d'immédiat au dessous.
Seconde vidéographie
Commentaire(s)
Commentaire de Audrey Berthon
Qualité technique :
Les concepts ainsi que les étiquettes se trouvant sur les liens sont maintenant bien visibles.
Qualité de la structure/présentation de la vidéo :
Qualité du contenu:
Inclusion d'éléments intéressants (introduction, insertion de clip(s),...):
Commentaire global:
A mon avis, cette vidéo peut-être postée dans le wiki comme version finale.
Réponse du producteur de la carte:
Commentaire de Anor9
Qualité technique :
J'ai trouvé que le fil explicatif est très clair ce qui permet à la personne qui visualise ta vidéo, de comprendre le modèle behaviouriste et le conditionnement. Concernant la qualité audio, tu as peut-être parlé un peu trop près du micro qui a capté tous les petits bruits de ta bouche ;) lol
Qualité de la structure/présentation de la vidéo :
Nickel !
Qualité du contenu:
Nickel !
Inclusion d'éléments intéressants (introduction, insertion de clip(s),...):
Les petites flèches qui viennent soutenir le visuel de tes commentaires sont tout à fait bienvenues !
Commentaire global:
Ta carte avec la présentation est un travail abouti et de qualité.
Réponse du producteur de la carte:
Béhaviorisme/Production2 bases1415
Producteur :user:Arnaud
Descriptif
Cette carte va tenter de répondre à la question suivante : "Quel est le principe et les influences de l'apprentissage par essai et erreur d'Edward Lee Thorndike?"
Sources
Voici les sources utilisées : http://ute.umh.ac.be/dutice/uv6a/index.php?html=module6a-1.htm http://edutechwiki.unige.ch/fr/B%C3%A9haviorisme https://fr.wikipedia.org/wiki/Burrhus_Frederic_Skinner https://fr.wikipedia.org/wiki/Hermann_Ebbinghaust https://fr.wikipedia.org/wiki/Edward_Thorndike
Carte conceptuelle : Première version

Commentaire(s)
Commentaire de Anne-Sophie
Lisibilité :
La carte est lisible et claire
Compréhension :
Peut-être grouper exercice et non-exercice puisque le résultat est le même Idem pour essayer de supprimer la répétition de "connexion" dans le bas du schéma
Qualité académique :
OK
Commentaire global:
Peux-tu décrire un peu plus : courant béhavioriste, néo-béhavioriste, différence entre conditionnement opérant et classique et les liens avec l'apprentissage par essai-erreur de Thorndike? Peut-être aussi rajouter une contextualisation des lois de l'effet et de l'exercice
Réponse du producteur de la carte:
Salut, merci pour tes remarques, je vais effectivement supprimer cette répétition. Je ne sais pas si il est nécessaire que je décrive plus les autres conditionnements sachant qu'André fait sa carte justement dessus. Et j'ai vu dans les règles pour établir une carte conceptuelle, que celle-ci ne devait pas avoir trop de noeud. Mais je vais essayé d'améliorer un peu la contextualisation.
Commentaire de Camacab0
Lisibilité :
La carte est lisible et claire, cependant je pense qu'il serait peut être intéressant de jouer avec les différentes types de lignes (pleines, pointillées, etc.) selon le type de relation liant deux concepts.
Compréhension :
La carte est compréhensible de premier abord, je me demande seulement s'il serait pas utile d'avoir la question à laquelle tente de répondre la carte conceptuelle, sur la carte elle même? De plus tu pourrais peut être ajouter aux "cases" où il y a des noms d'auteurs, leur date de naissance et d'éventuel décès (pour mieux les situer)?
Qualité académique :
RAS
Commentaire global:
Je pense savoir pourquoi tu ne veux pas décrire en détails la différence entre les deux conditionnements, puisque c'est la question à laquelle j'essaye de répondre dans ma production, mais je pense que d'améliorer la contextualisation du béhaviorisme (en l'englobant d'autres théories ou d'autres auteurs influents) serait une bonne idée.
Réponse du producteur de la carte:
Merci pour ton commentaire. Ton idée est intéressante concernant les différents types de lignes selon les relations. Je pense prendre en compte pour la suite.
"La carte est compréhensible de premier abord, je me demande seulement s'il serait pas utile d'avoir la question à laquelle tente de répondre la carte conceptuelle, sur la carte elle même?" - Bonne idée, tu dis de mettre comme j'ai fait pour mes sources?
"De plus tu pourrais peut être ajouter aux "cases" où il y a des noms d'auteurs, leur date de naissance et d'éventuel décès (pour mieux les situer)?" - Il me semble l'avoir fait, j'ai peut-être mal comrpis ce que tu voulais me dire.
"Je pense savoir pourquoi tu ne veux pas décrire en détails la différence entre les deux conditionnements, puisque c'est la question à laquelle j'essaye de répondre dans ma production" - Exactement mais je vais essayé de rendre la contextualisation plus claire comme elle ne semble pas optimale.
Commentaire de Garretv0
Lisibilité :
Je trouve que ta carte est lisible. Chaque lien a un label ce qui permet une seule interprétation de ta carte conceptuelle. En ce qui concerne le fait de jouer avec différents types de lignes oui pourquoi pas mais attention à utiliser ces différents types de lignes pour une bonne raisons et pas juste pour faire "joli". De plus si tu utilise des différents types de liens tu vas alourdir ta carte conceptuelle. Si tu trouve un moyen d'augmenter la compréhension de ta carte grâce à ce jeu de type de liens différents alors je suis totalement favorable mais je te met simplement en garde. De plus si tu prévois d'utiliser plusieurs types de lien il serait peut-être bien de faire une légende afin que le lecteur comprenne pourquoi il y a une distinction entre les différents liens sauf si cette distinction semble être logique.
Compréhension :
Je suis d'accord avec Anne-Sophie sur le fait que nous avons deux fois la même partie "connexion" relié à "Situation" et "Réponses" par des liens portant exactement le même sens ("entre"). Il serait donc bien de les regrouper et d'avoir un seul "connexion", "Situation" et "Réponses". Le concept "L'exercice" et "Le non exercice" seraient alors relié aux même "connexion" mais se distingueraient grâce au sens du lien ("renforce" et "affaiblie").
Ensuite en effet il serait intéressant de tenter de réduire le concept "connexion" à une seule apparition car il apparait actuellement 4 fois (singulier et pluriel compris).
J'ai une question concernant les concepts "Situation" et "Réponse" utilisés pour expliquer ce qu'est la loi de l'effet. Est-ce que ce que tu appelle "Situation" correspond à l'environnement et est-ce que tu appelle "Réponse" correspond à une réaction?
Qualité académique :
J'ai vu qu'on t'as conseillé de développer le concept de "courant néo-behaviorisme" et de "courant behaviorisme". Alors oui cela pourrait être une bonne idée mais je te conseille de rester synthétique car n'oublie pas que le but de ta carte est de répondre à la question "Quel est le principe et les influences de l'apprentissage par essai et erreur d'Edward Lee Thorndike?" donc je te conseille de pas partir trop loin à expliquer ce qui se trouve autour.
Commentaire global:
Je pense que tu as une bonne première version de carte conceptuelle pour répondre à la question que tu pose. Le seul défaut que je vois est un problème de compréhension envers les personnes qui ne s'y connaissent pas trop aux théories psychologiques car après avoir lu le texte sur le behaviorisme je comprend ce que c'est mais par contre je me questionne sur ce qu'est le néo-behaviorisme, le Béhaviorisme méthodologique et l'associationnisme.
Réponse du producteur de la carte:
Merci Victor pour ces précieux conseils.
"J'ai une question concernant les concepts "Situation" et "Réponse" utilisés pour expliquer ce qu'est la loi de l'effet. Est-ce que ce que tu appelle "Situation" correspond à l'environnement et est-ce que tu appelle "Réponse" correspond à une réaction?"
La situation correspond à une situation (par exemple un rat affamé enfermé dans une cage qui s'ouvre avec un loquet) qu'on peut plus précisément définir comme étant une situation d'apprentissage et la réponse correspond à une réaction oui (c'est à dire il va devoir utiliser le loquet pour se nourrir).
"Le seul défaut que je vois est un problème de compréhension envers les personnes qui ne s'y connaissent pas trop aux théories psychologiques car après avoir lu le texte sur le behaviorisme je comprend ce que c'est mais par contre je me questionne sur ce qu'est le néo-behaviorisme, le Béhaviorisme méthodologique et l'associationnisme."
Oui, je vais peut-être uniquement laissé les auteurs afin de rendre le tout plus claire car sinon je vais devoir trop complexifié ma carte ce qui la rendra moins claire.
<b>Réponse garretv0</b> Ok merci pour ces éclaircissements. Concernant les théories psychologiques c'était une remarque cependant je ne pense pas que tu sois obligé de carrément les enlever. Je trouve que c'est pas mal de les garder mais j'ai juste remarqué qu'il y a peut-être un problème de compréhension mais ce n'est pas essentiel car le but premier de carte conceptuelle est de répondre à la question que tu as posé.
Carte conceptuelle : Deuxième version

Commentaire(s)
Commentaire de Garretv0
Lisibilité :
Pas de soucis particulier de lisibilité pour ta carte actuelle.
Compréhension :
Tu as fait une bonne utilisation des couleurs pour le "renforce" et "affaiblie" et bonne réduction du terme connexion bien que l'idéal aurait peut-être été de le retrouver une seule fois. En fait je ne comprends pas pourquoi n'avoir pas lié la flèche "renforce" partant de "l'exercice" et la flèche "affaiblie" partant de "le non exercice" directement au "la connexion" de gauche sauf si la récompense et la punition sont propres à la loi de l'effet et non la loi de l'exercice. Dans ce cas peut-être que la proposition d'André lors de ta première version de la carte concernant l'utilisation de différents types de lignes pourrait peut-être s'avérer utile pour comprendre. Ensuite ce n'est qu'une suggestion. J'attends voir ce qu'en pensent justement André et Anne-Sophie.
Qualité académique :
J'ai bien aimé l'ajout de la partie qui défini ce qu'est le "courant béhavioriste". Je trouve ça vraiment bien pour savoir d'une façon synthétique de quoi ça parle. De plus cela améliore la compréhension pour les personnes qui ne sauraient pas de quoi traite le béhaviorisme.
Commentaire global:
Je pense que tu y est presque. Il faudra peut-être mettre au claire quelques détails comme j'ai précisé par exemple pour le double "la connexion", mais sinon ça y est presque. Courage ;)
Réponse du producteur de la carte:
Salut Victor, merci pour ton commentaire. J'ai effectivement hésité à regrouper les deux "connexion" pour simplifier mais j'ai peur que cela créé de la confusion chez celui qui lit la carte. Le fait que les deux "connexion" soient séparer montrent distinctement comment ces deux lois agissent sur la connexion entre la situation et la réponse, et cela est à mon avis plus clair.
Commentaire de Anne-Sophie
Lisibilité :
Ta carte est bien lisible avec l'ajout des couleurs et traits différents
Compréhension :
Pour le bas du schéma(loi exercice, loi effet), c'est maintenant plus clair pour moi.
Cependant, je me demande si tu ne devrais pas mettre "connexion entre réponse et situation" comme un concept ce qui éviterait ces deux flèches qui partent de chaque côté.
Je mettrais aussi les deux éléments : satisfaction et non-satisfaction sous le "connexion" de droite et finirais en liant les deux par une étiquette : loi de l'effet.
Je ne sais pas si c'est très clair, en même temps ce sont juste des suggestions. Regarde ce que cela donne quand tu veux expliciter tout cela par oral
Qualité académique :
L'ajout sur le béhaviorisme est synthétique et bien, cela suffit sans alourdir le tout
Commentaire global:
La deuxième version est beaucoup plus parlante pour moi. Regarde ce que tu peux/veux faire avec l'effet et l'exercice et après ce sera bon à mon avis.
Réponse du producteur de la carte:
Carte conceptuelle : Troisième version

Commentaire(s)
Commentaire de Arnaud
Lisibilité :
J'ai refait une carte qui prend en compte vos remarques. Dites moi la version que vous préférez entre la 2 et la 3, selon vous, laquelle est la plus claire? Et si vous avez encore d'autres remarques n'hésitez pas!
Compréhension :
Qualité académique :
Commentaire global:
Réponse du producteur de la carte:
Commentaire de Anne-Sophie
Lisibilité :
Compréhension :
Ta troisième version de carte conceptuelle est bien compréhensible, en particulier pour la loi de l'effet et de l'exercice(cf plus haut), c'est celle que je préfère.
Qualité académique :
Commentaire global:
Réponse du producteur de la carte:
Ok merci, je vais donc l'utiliser pour faire la vidéographie, Victor j'attends juste ta confirmation.
Commentaire de Garretv0
Lisibilité :
Bon alors là je vais un peu chipoter mais la troisième carte que tu as fait perd un tout petit peu de lisibilité par rapport à la deuxième carte car c'est en quelques sortes moins aéré. Cependant je trouve qu'il était <b>nécessaire</b> de perdre un peu de cette lisibilité afin d'améliorer la compréhension de ta carte conceptuelle. Donc je pense que la valeur de ta carte augmente malgré cette légère perte en lisibilité.
Compréhension :
Comme Anne-Sophie je trouve que maintenant ta carte est bien compréhensible car tu a désambigüisé les concepts "connexion", "la situation" et "la réponse" car maintenant ils apparaissent qu'une seule fois alors qu'avant ils apparaissaient plusieurs fois ce qui pouvait peut-être suggérer chez le lecteur qu'ils ne s'agissait pas des mêmes concepts pour la loi de l'effet et pour la loi de l'exercice.
Qualité académique :
A ce niveau cela me parait bon.
Commentaire global:
Personnellement je ne vois plus vraiment de choses à redire sur ta carte. Je pense que tu est arrivé à un bon résultat et que comme tu l'as suggéré tu pourrais déjà passer à la vidéographie.
Réponse du producteur de la carte:
Merci pour ce commentaire je vais donc commencer la vidéographie.
Commentaire de Camacab0
Lisibilité :
Très bien. Peut être que certains éléments mériteraient de revoir la taille de leur police. Les références par exemple, je pense que tu pourrais les mettre en plus petit ;)
Compréhension :
La question à laquelle répond la carte pourrait également figurer ;)
Qualité académique :
Très bien selon moi.
Commentaire global:
Rien d'autre à dire ;)
Réponse du producteur de la carte:
Première vidéographie
Commentaire(s)
Commentaire de Garretv0
Qualité technique :
Au niveau de la qualité technique de ta vidéo il n'y a pas de problèmes. On distingue bien tous les concepts de ta carte et on arrive à les lire. En ce qui concerne la qualité audio on t'entends bien et je trouve que ta vitesse de lecture est bien adaptée afin de permettre de bien intégrer ce que tu dis.
Qualité de la structure/présentation de la vidéo :
A mon avis il n'y a pas besoin de dire les années de naissance et de décès des personnes ayant eu un impact dans le courant béhavioriste.
J'ai trouvé un peu bizarre que tu parles de comment les différents psychologues se sont influencés à la fin de ta vidéo. Moi je pense que cela appartient plus au contexte de ta question et normalement le contexte se place toujours avant le résultat de la question et non après. Je pense que tu devrais parler de ça au moment où tu donne les dates de naissance et de décès des psychologues. Je pense même que cette tu devrait enlever la partie des dates et mettre celle-ci à la place.
Qualité du contenu:
Alors j'ai apprécié que tu donne un exemple pour la loi de l'exercice et la loi de l'effet car cela aide vraiment à comprendre le sens de ta carte.
Concernant la loi de l'exercice, tu donne l'exemple avec le chat enfermé dans une cage qui doit trouver comment ouvrir le loquet pour aller se nourrir. Tu dis qu'en fait au départ il va trouver un peu par hasard comment ouvrir le loquet et puis que plus il sera remis dans la même situation et plus il "sera apte à ouvrir le loquet". Je trouve qu'il s'agit d'un bonne exemple mais je trouve dommage que tu n'ai pas parlé de l'effet inverse qui se trouve aussi dans ta carte, c'est-à-dire du non exercice. Tu aurais pu dire quelque chose comme quoi au contraire si le chat n'est plus remis dans cette situation il va petit à petit perdre cet automatisme (ouvrir le loquet quand il est enfermé dans la cage).
Ceci est aussi le cas pour la loi de l'effet. Je pense qu'il aurait été appréciable que tu donne aussi un exemple avec la punition en disant par exemple que si le chat à la place de recevoir de la nourriture, lorsqu'il sort de la cage, reçoit une décharge électrique il va perdre cet automatisme de vouloir ouvrir le loquet quand il est enfermé.
Inclusion d'éléments intéressants (introduction, insertion de clip(s),...):
Il est bien que tu ait intégré une introduction pour montrer de quel courant tu vas traiter et quelle sera ta question. Ensuite je pense que tu pourrais améliorer la qualité de ton exemple avec le chat si soit tu trouvait une vidéo courte qui illustre le phénomène ou soit en montrant des images qui illustrent l'exemple car comme cet exemple n'est pas présent sur ta carte conceptuel le lecteur perd un peu son appui visuel et doit donc un peu faire abstraction de ce qu'il voit à l'écran pour s'imaginer la scène. Ceci n'est qu'une suggestion, pour ma part j'ai très bien compris sans image ou vidéo mais je pense que cela pourrait être un plus à ta vidéo.
Commentaire global:
Pour ma part je pense que cette première version de ta vidéographie est déjà de très bonne qualité. A mon avis tu règles 2-3 trucs en prenant compte de mes remarques et tout est bon.
Réponse du producteur de la carte:
Salut Victor, merci pour tes remarques. Je vais essayer de prendre ça en compte dans la version finale.
Commentaire de Anne-Sophie
Qualité technique :
La qualité audio est très bonne, les éléments sont bien visibles. Tu ne parles pas trop vite et c'est important car l'auditeur a le temps de suivre
Qualité de la structure/présentation de la vidéo :
Je pense qu'il ne faut pas séparer le moment oû tu donnes la date de naissance des psychologues et celzu dans lequel tu présentes leur courant, soit les deux avant soit après ou éventuellement supprimer les dates de naissance comme le suggère Victor
Qualité du contenu:
bien
Inclusion d'éléments intéressants (introduction, insertion de clip(s),...):
non mais cela ne gêne pas ton exemple du chat est parlant
Commentaire global:
Bonne explication du courant béhavioriste Désolée pour l'aspect tardif de ce commentaire
Réponse du producteur de la carte:
Commentaire de Camacab0
Qualité technique :
La qualité a été réalisé de façon adéquate.
Qualité de la structure/présentation de la vidéo :
Je pense cependant qu'un zoom sur certaines parties lorsque tu les explique aurait été un plus.
Qualité du contenu:
RAS
Inclusion d'éléments intéressants (introduction, insertion de clip(s),...):
Le contenu est de qualité, cependant je pense qu'ajouter des éléments autres que ta carte conceptuelle à certains moments aurait été un plus également (ex : une photo de l'auteur lorsque tu en parles)
Commentaire global:
Bonne vidéographie.
Réponse du producteur de la carte:
Psychologie sociale/Production1 bases1415
Producteur :user:Anne-Sophie
Descriptif
Dans cette carte conceptuelle, nous vous proposons d'explorer un des aspects de la psychologie sociale, la soumission à l'autorité. Celle-ci a été mise en évidence au travers de l'expérience de Milgram (1960)que nous allons décrire. La carte conceptuelle répond à la question : "Le comportement de certains tortionnaires peut-il être expliqué par la soumission à l'autorité mise en évidence par l'expérience de Milgram?"
Sources
http://edutechwiki.unige.ch/fr/Psychologie_sociale
https://www.youtube.com/watch?v=yr5cjyokVUs
http://www.psychologie-sociale.com/?option=com_content&task=view&id=60&Itemid=2
Milgram, S. Soumission à l'autorité. (1994) Paris, Calmann-Lévy
Carte conceptuelle : Première version

Commentaire(s)
Commentaire de Fabienne Salamin
Lisibilité :
Bonjour Anne-Sophie, ta carte est globalement bien lisible, malgré quelques doublons et flèches qui pourraient être mieux structurées. Par exemple il y a doublon entre la partie verte à droite (choc fictif et comédien douleur) et la partie rose sur les rôles. Tu pourrais supprimer à droite et ajouter les 2 éléments dans la partie rose. Cela donnerait une meilleure vision de l'expérience
Compréhension :
Il reste des points peu compréhensible. Par exemple, on ne comprend pas les pressions faites sur le sujet naïf: il devrait y avoir une flèche qui relie "l'apprenant refuse de répondre" à l'examinateur rassure. De plus le rôle de contrainte de l'examinateur (les 4 phrases) n’apparaît pas pour permettre de comprendre pourquoi le sujet continue.
La partie bleue: tu pourrais agrandir le rectangle "moyenne des intensité des chocs" afin qu'il fasse toute la longueur des 4 items au-dessus. Du coup les items au-dessous (volts et taux) seraient alignés verticalement plutôt qu'en zig-zag => lecture facilitée. La flèche "comporte" qui part d'expérience de Milgran vers les différentes variantes, pourrait partir du carré vert "participation à une expérience....", cela permettrait de mieux comprendre qu'on est dans le descriptif de l’expérience Pour la lecture aussi, je me demande si les flèches ne devraient pas partir des % de personnes qui envoient une décharge. Pour moi il manque un lien entre cette partie et la partie jaune. Pour la partie jaune, est-ce que les gens qui se déresponsabilisent ne sont pas considérés comme personne pouvant être des "suiveurs" qui peuvent aussi obéir aux ordres. Si c'est le cas, il manque une flèche qui remonte. Cette partie manque de lien avec partie bleue (proposition plus haut) et partie verte, puisque c'est le résultat
Qualité académique :
La question est intéressante et résume bien l'expérience. Les sources sont correctes
Commentaire global:
Dans la structure générale, essayer de mieux aligner les flèches et les concepts pour faciliter la lecture globale
Réponse du producteur de la carte:
Merci Fabienne pour ces précieux conseils!
J'ai en effet supprimé les doublons et allégé la carte en supprimant certaines étiquettes que je vais plutôt présenter à l'oral Exemple : la définition des 4 étiquettes : rétroaction...
J'ai également éclairci la partie verte : expérience
J'ai lié les résultats en vert et en bleu avec les conclusions(jaune)
J'espère que c'est plus clair ainsi.
Carte conceptuelle : Deuxième version

Commentaire(s)
Commentaire de Anne-Sophie
Lisibilité :
Compréhension :
Qualité académique :
Commentaire global:
Réponse du producteur de la carte:
Modification de la structure de la carte et simplification de l'explication de l'expérience
Carte conceptuelle : Troisième version

Commentaire(s)
Commentaire de Fabienne Salamin
Lisibilité :
Bonjour Anne-Sophie, La carte est nettement plus lisible, l'allègement est bénéfique à la compréhension de l'expérience
Compréhension :
Tu as ajouté le résultat en jaune pour les personnes qui refusent de se soumettre et c'est un apport important au niveau de la clarification
Qualité académique :
OK
Commentaire global:
J'ai bien regardé que toutes les flèches jouent et que tout soit complet. Je pense que tu es déjà en train de faire la vidéo.... Alors bon courage pour cette fin de module
Réponse du producteur de la carte:
Merci beaucoup Fabienne Je me lance pour la vidéo.
Malheureusement j'ai introduit des images vidéo dans ma vidéographie et cela rend le fichier trop lourd pour rester au-dessous de 50 Mo, du coup l'image est floue. Je vais voir si je peux augmenter un peu avec Valérie et Daniel
Première vidéographie
Commentaire(s)
Seconde vidéographie
http://tecfaetu.unige.ch/etu-maltt/utopia/desarze0/Bases/Milgram2_1.mp4
Commentaire(s)
Commentaire de Daniamahfouz
Qualité technique :
Excellente vidéo. Ta voix est claire et on peut bien suivre ta carte conceptuelle. Par contre il faudrait un peu plus de temps au début pour lire la présentation de ta vidéo ( 3 secondes de plus)
Qualité de la structure/présentation de la vidéo :
La structure de la vidéo est bonne, on passe d'une page d'introduction à la carte conceptuelle qui est bien lisible et on suit ton avancement lorsque tu pointes les différents éléments ur la carte. La vidéo permet d'illustrer l'expérience de Milgram et je trouve que tu l'as inclus au bon moment pour qu'on puisse se faire une idée avant que tu continues de nous expliquer le reste de ta carte conceptuelle.
Qualité du contenu:
Contenu très claire. La vidéo que tu as rajouté nous aide à se représenter l'expérimentation ce qui appui tes explications. J'aime bien également comment tu rajoutes des exemples à la fin pour mieux comprendre la soumission à l'autorité et comment elle se déroule en dehors de l'expérimentation. Tu réponds bien à ta question initiale.
Inclusion d'éléments intéressants (introduction, insertion de clip(s),...):
L'inclusion de la vidéo de l'expérimentation est un plus à ta vidéo.
Commentaire global:
Dans l'ensemble je trouve que ta vidéo est très bien faite.
Réponse du producteur de la carte:
Mémoire/Production1 bases1415
Producteur :user:Jessica Rochat
Descriptif
Quelles sont les différentes formes d'amnésie ?
Sources
- http://edutechwiki.unige.ch/fr/M%C3%A9moire
- http://lecerveau.mcgill.ca/flash/i/i_07/i_07_cr/i_07_cr_tra/i_07_cr_tra.html
- http://fr.wikipedia.org/wiki/Amn%C3%A9sie
- http://sante-medecine.commentcamarche.net/faq/13659-memoire-episodique-definition
- http://www.multiples-pages.net/mp11-glossaire.html
- http://fr.wikipedia.org/wiki/Hippocampe_%28cerveau%29
- http://upload.wikimedia.org/wikipedia/commons/thumb/a/a7/Striatum.gif
- http://fr.academic.ru/dic.nsf/frwiki/1066830
Carte conceptuelle : Première version

Commentaire(s)
Commentaire de Garretv0
Lisibilité :
Bon alors j'arrive en renfort pour t'aider à créer ta carte conceptuelle.
Premièrement je trouve que les couleurs ont été très habilement utilisées afin de séparer chaque type d'amnésie et le contexte général de ce qu'est une amnésie.
Je te conseille de séparer un peu plus les trois types d'amnésies pour que ton lien "contrairement à" ne croise pas un concept (incapacité à former de nouveaux souvenirs"). Cela améliorera un peu la visibilité de ta carte.
Compréhension :
Je pense que cela serait bien que l'on voit le sens de la flèche dans tous les liens entre les concepts car cela peut perturber le lecteur dans son sens de lecture car cela voudrait dire que cela pourrait se lire dans les deux sens. Exemple: Amnésie rétrograde => vient d'une lésion de => l'hippocampe (correct) mais ce sens est également permis: l'hippocampe => vient d'une lésion de => Amnésie rétrograde (incorrect).
Il serait peut-être bien d'expliquer (très brièvement) ce qu'est la maladie de Huntington.
Je pense qu'il serait aussi peut-être intéressant d'expliquer très brièvement ce qu'est la mémoire épisodique et la mémoire sémantique car je pense que pour une personne n'ayant pas lu le texte de la mémoire ce n'est pas forcément évident. La mémoire à long et court termes semblent être bien comprises en règle générale sans avoir à lire l'article donc je pense que pour ces mémoires c'est bon.
J'ai remarqué que beaucoup de parties du cerveau sont citées dans ta carte conceptuelle (hippocampe, cortex et striatum). Un lecteur pourrait se demander ce que ces termes veulent dire. Plutôt que les définir il pourrait être judicieux de créer un concept cerveau auquel tu pourrait justement lier les parties du cerveau avec un lien du genre "se trouve dans".
Finalement j'ai remarqué une chose dans ta carte, bien que cela ne se trouve visiblement pas dans l'article qui t'a été associé: Pour les trois types d'amnésie on voit quelle partie du cerveau doit être lésée pour qu'elle se produise. Cependant en regardant ta carte et l'article je vois qu'un état de stress post-traumatique peut créer une amnésie mais à quelle type d'amnésie aurions-nous à faire dans ce cas de figure qui n'implique pas forcément une lésion cérébrale?
Qualité académique :
Je pense qu'il serait bien d'insérer les sources sur ta carte ainsi que ton nom et prénom.
Commentaire global:
Je pense que ta carte est déjà très bonne. Il faudrait simplement régler quelques détails.
Réponse du producteur de la carte:
Merci pour tes commentaires.
En effet, je vais essayer de mieux séparer les parties pour éviter les croisements. Je vais aussi mettre le sens des flèches partout car ça peut prêter à confusion. Je vais essayer de décrire un petit peu la maladie de Huntington sans trop alourdir la carte (si tel est le cas, je détaillerai oralement). Pour la mémoire épisodique et sémantique, je trouve pertinent de les expliquer. Concernant la mémoire à long terme et court terme je pense que je vais tout de même expliquer brièvement lors de la vidéo.
Je vais rajouter les sources et développer le lien entre ESPT et amnésie.
Pour ce qui de créer un concept cerveau, ça pourrait être intéressant mais j'ai peur que la carte devienne trop compliquée. Je vais voir ce que ça donne, sinon je décrirai les parties concernées oralement.
Commentaire de Anor9
Lisibilité :
Hello Jessica, Je trouve ta carte extrêmement lisible au premier coup d’œil. Les couleurs sont là pour indiquer quel est le point traité, ce que j'ai trouvé agréable et du coup rapide à comprendre. Le petit bémol est que tu as mis des flèches et parfois pas, je trouve que ça créer une petite rupture dans la logique quand je lis la carte. On peut se poser la question si les flèches sont là pour souligner l'importance d'un point en contraste avec un autre ou si cela a simplement été fait comme ça, auquel cas il faudrait le mettre au propre.
Compréhension :
J'ai compris ta carte, la lisibilité étant très bonne et l'espace a bien été géré, je n'ai pas eu le sentiment d'avoir eu de difficulté de compréhension.
Qualité académique :
Comme l'a souligné également Victor, il serait bien d'ajouter les sources. Ajouter des descriptifs des parties du cerveau et des maladies serait un vrai plus (voir insérer une photo colorée avec les parties du cerveau peut être intéressant).
Commentaire global:
J'ai apprécié le côté simple (dans le bon sens du terme) de ta carte. Cela m'a fait penser à un menu nintendo super facile à comprendre. J'aurais aimé su rendre ma carte aussi facile d'accès ;) En ajoutant d'autres paramètres, il se peut que cela vienne perturber ce côté synthétique. Dans ce cas n'hésite pas à jouer avec les traits en pointillés lorsqu'une flèche croise une autre ou un objet. Puis les flèches peuvent elles aussi changer de couleur.
Réponse du producteur de la carte:
Merci pour tes commentaires. Je vais corriger ce problème avec les flèches et les mettre partout où il faut. Je vais aussi ajouter les sources et développer les maladies et les parties du cerveau (si cela surcharge trop la carte je pensais développer une partie à l'oral, lors de la vidéo).
Carte conceptuelle : Deuxième version

Commentaire(s)
Commentaire de Alaga
Lisibilité :
Salut Jessica, alors ta deuxième carte est assez lisible car les couleurs aident à séparer les différents éléments. Cependant pourquoi n'y a t'il qu'un lien entre une amnésie et une cause (à droite ) ?
Compréhension :
La carte est bien compréhensible. Les différents types d'amnésie sont explicites.
Qualité académique :
Les sources sont bien indiquées
Commentaire global:
La carte est peut-être un peu chargée de premier abords mais assez lisible dans le détails. Peut-être les explications de droite ne sont pas nécessaires au niveau de la carte et peuvent alimenter la vidéographie.
Réponse du producteur de la carte:
Il y a un lien entre l'ESPT et l'amnésie car Victor m'a justement demandé quel type d'amnésies en découlait. J'ai surtout développé les amnésies dues à des lésions cérébrales c'est pour cela que je l'ai mise directement à droite (je ne voulais pas m'attarder dessus).
Je vais voir si j'arrive à alléger la partie de droite.
Commentaire de Garretv0
Lisibilité :
Alors comme lors de mon précédent commentaire je trouve ta carte très lisible grâce à surtout le bon emploi des couleurs.
Ensuite je ne suis pas trop fan du croisement pour le "contrairement à" mais je trouve qu'avec les traits tillés et les couleurs tu t'en sors plutôt bien. Je peux comprendre l'utilisation des traits tillés pour "contrairement à" car il y a un croisement mais je ne comprend pas leur utilisation pour "souvent suite à". En regardant ta carte je me demande si ce n'est pas une contrainte de ton logiciel car étrangement ce ne sont que les traits courbés qui sont tillés. N'est-il pas possible de le faire avec des traits normaux? Je ne trouve pas ça gênant mais c'est juste que l'on pourrait se demander si ce lien est spécial par rapports aux liens normaux.
Je vois des vignettes aux concepts qui correspondent à des parties du cerveau. Celles-ci pourraient être bizarres car sur une image statique on ne peut pas voir l'image. Cependant je comprend bien qu'évidemment ces vignettes te permettront de montre les parties du cerveau lors de ta vidéographie. Donc si c'est le cas pas de problème là dessus.
Compréhension :
En ce qui concerne la compréhension l'ajout des flèches permet maintenant de connaitre le sens de lecture de la carte donc il n'y a plus de problèmes à ce niveau. Je trouve qu'il est bien d'avoir développé la partie expliquant le stress post-traumatique. De plus je trouve bien de ta part d'avoir mis des explications très brèves pour certains concepts comme la mémoire épisodique et la mémoire sémantique par exemple. Grâce à ceci je pense que ta carte est plus facile d'accès à tout le monde.
Qualité académique :
Rien à redire concernant la qualité académique.
Commentaire global:
Bonne amélioration. Peut-être faire attention aux traits tillé et aux croisement mais sinon c'est bon pour moi.
Réponse du producteur de la carte:
Je vais arranger le trait tillé et le mettre en normal, c'est vrai que cela peut amener de la confusion.
Concernant les vignettes, en effet on ne peut pas les voir car c'est une image mais elles me serviront à montrer des parties du cerveau lors de la vidéo.
Carte conceptuelle : Troisième version

Commentaire(s)
Commentaire de Alaga
Lisibilité :
Pour moi c'est ok.
Compréhension :
La carte est bien compréhensible.
Qualité académique :
Ok
Commentaire global:
Pour moi tu peux passer à la vidéographie.
Réponse du producteur de la carte:
Ok merci, elle sera là d'ici un petit moment.
Commentaire de Garretv0
Lisibilité :
Pour moi il n'y a plus de gros problème majeur affectant la lisibilité de ta carte.
Compréhension :
Comme dit dans mon commentaire précédent au niveau de la compréhension ta carte est bonne.
Qualité académique :
Rien à redire concernant la qualité académique.
Commentaire global:
Pour moi aussi tu peux passer à la vidéographie!
Réponse du producteur de la carte:
D'accord je vais m'y mettre merci
Première vidéographie
Commentaire(s)
Commentaire de Garretv0
Qualité technique :
La qualité vidéo est suffisamment bonne mais attention tout de même. On arrive à distinguer chaque concept de la carte. La qualité audio est très bonne. Tu articules bien et a une vitesse de lecture appropriée.
Qualité de la structure/présentation de la vidéo :
La présentation de la vidéo est bonne à mon goût. En effet il est facile de te suivre car tu montre avec la souris le chemin que tu prends. Tu donnes des explications sur les concepts un peu plus compliqués et je trouve cela intéressant De plus il est même possible de lire ces explications ce qui est un très bon point car en fait ta vidéo pourrait être vue et comprise par une personne sourde.
Qualité du contenu:
Rien à signaler tout me semble bien expliqué.
Inclusion d'éléments intéressants (introduction, insertion de clip(s),...):
Il n'y a pas de problèmes à ce niveau là. En effet tu insère un titre d'introduction qui nous permet de savoir de quoi va parler ta vidéo. Je trouve tes explications très pertinentes puis j'ai bien aimé le fait que l'on puisse voir sur une image les parties du cerveau concernées par les lésions. Cela permet de voir concrètement en image de quoi tu parles.
Commentaire global:
A mon avis la qualité de ta vidéographie est suffisamment bonne pour pouvoir rendre ton travail. La seule chose qui pourrait être améliorée à mon avis serait la qualité de l'image de la vidéo.
Réponse du producteur de la carte:
Merci pour tes commentaires, en effet j'avais vu que la qualité n'était pas bien et je n'avais pas vu que l'importation avait fonctionné (je pensais l'avoir annulée). Je viens d'importer une nouvelle version avec une meilleure qualité. Il me semble que c'est beaucoup mieux comme cela.
<b>Réponse garretv0</b>
Là c'est clairement en meilleure qualité! Bravo plus rien à redire.
Commentaire de Alaga
Qualité technique :
Jessica, ta vidéo est de bonne qualité. La qualité audio est bonne aussi. On visualise bien le déroulement sur la carte, les images sont bien lisibles aussi.
Qualité de la structure/présentation de la vidéo :
La vidéo est bien structurée. L'insertion des images apportent vraiment aux explications. Le fait que l'on puisse lire les explication est également un plus.
Qualité du contenu:
Le contenu de ta présentation est également de bonne qualité. Tu es précises dans ta présentation.
Inclusion d'éléments intéressants (introduction, insertion de clip(s),...):
Tu as bien inséré une page d'introduction. Comme dit plus haut, l'insertion des images est un plus ainsi que la possibilité de lire les commentaires.
Commentaire global:
Très bonne vidéographie pour moi.
Réponse du producteur de la carte:
Merci beaucoup pour tes commentaires.
Raisonnement/Production1 bases1415
Producteur :user:Alaga
Descriptif
La carte qui est présentée ci-dessous vise à répondre à la question suivante : Comment résolvons-nous un problème ?
Pour répondre à cette interrogation, nous présentons les différentes approches qui se sont penchées sur cette question. Nous détaillons également les deux processus en jeu et mis en avant dans le cadre de la résolution de problèmes.
Sources
Cette présentation s'appuie sur les pages http://edutechwiki.unige.ch/fr/R%C3%A9solution_de_probl%C3%A8me http://edutechwiki.unige.ch/fr/Raisonnement
Carte conceptuelle : Première version

Commentaire(s)
Commentaire de Jessica Rochat
Lisibilité :
OK : je pense qu'il faudrait juste changer la couleur du vert foncé ou le faire plus clair car ça rend le noir difficile à lire.
Compréhension :
Au début je ne comprends pas trop dans quel sens lire la carte avec "UN PROBLEME" "ETAT FINAL" "ETAT INITIAL" : peut-être rajouter des flèches et décrire plus ce qui les lie entre eux.
- Je ne sais pas ce que veut dire "Insight", du coup c'est peut-être bien d'y décrire un peu ?
Qualité académique :
Commentaire global:
Des fois, j'arrive pas vraiment à imaginer à quoi correspond chaque stratégie de résolution de problèmes. Du coup, ce serait peut-être bien de rajouter un exemple qui illustre à chaque fois la stratégie, qu'en penses-tu?
Réponse du producteur de la carte:
Concernant la lisibilité, je peux effectivement modifier les couleurs. Ceci pourrait également simplifier la lecture de la carte en mettant moins en avant les états du problèmes. Concernant l'Insight, je vais ajouter un petit descriptif. Concernant les stratégies de résolution de problèmes, j'avais plutôt penser donner des exemples dans la vidéographie. Merci pour ton commentaire
Commentaire de Anne-Sophie
Lisibilité :
La carte est lisible et claire, peut-être prendre des couleurs pastel qui sont plus lisibles pour les cadres
Compréhension :
Je ne comprends pas bien la différence de couleur entre bleu et vert. L'essence des deux concepts en bleu Ex : "Analyse moyens-fins" n'est-elle pas la même que celle des concepts verts Ex : "Approche gestaltiste"
Qualité académique :
Ok peut-être rajouter la source de l'article edutechwiki choisi comme sujet de départ : Raisonnement
Commentaire global:
Peut-être pourrais-tu détailler un peu plus les différentes approches et établir des liens entre elles. Aussi faire plus de liens avec la partie 3 de l'article "Raisonnement" de l'edutechwiki
Réponse du producteur de la carte:
Je vais effectivement modifier les couleurs de ma carte. Les concepts en vert sont plus des approches ayant conceptualisé la résolution de problème tandis que ceux en bleu sont des processus de résolution de problèmes admis par tous. Il est vrai que j'adopte une manière de présenter les processus en jeu différente de l'article de l'edutechwiki en me basant sur mon travail de Thèse. Je vais peut-être essayer de mettre toutes les stratégies de la même couleur pour que ce soit plus clair. Merci pour ton commentaire
Carte conceptuelle : Deuxième version

Commentaire(s)
Commentaire de Anne-Sophie
Lisibilité :
La carte est bien lisible, les couleurs plus claires facilitent la lecture Je me demande si tu n'aurais pas intérêt à l'organiser en araignée autour de ta question, également je me questionne sur le sens des flèches, n'est-ce pas l'inverse parce que finalement quand tu vas l'expliquer, tu vas partir de ta question, puis sauter vers le nom de l'approche et revenir vers le concept médian
Compréhension :
Il me semble que certains textes de liens sont des concepts et devraient être dans une case concept Ex :(résolution par) essais-erreurs, insight, réorganisation de la pensée... Peut-être aussi expliciter la différence entre approches et concepts (cf ta réponse à mon commentaire précédent)
Qualité académique :
la source est citée
Commentaire global:
C'est plus clair que la première version mais je me demande s'il n'y a pas des liens que tu pourrais incorporer entre les concepts, cela ferait moins "schéma heuristique"
Réponse du producteur de la carte:
Merci Anne-Sophie pour ces commentaires. J'ai replacé la résolution de problème au centre de la carte, ajouté des liens et pris en compte tes remarques. Que penses-tu de la troisième carte ? Merci
Commentaire de Jessica Rochat
Lisibilité :
En effet l'utilisation de couleurs distinctes aident à la visibilité
Compréhension :
Comme Anne-Sophie je pense que le sens des flèches serait plus pertinent dans l'autre sens pour ainsi partir de la question. J'ai vu que tu as modifié cela dans la 3ème version donc très bien.
Qualité académique :
Les sources sont citées directement dans la carte.
Commentaire global:
Tu as développé ce que signifiait "insight" ce qui permet une meilleure compréhension.
Réponse du producteur de la carte:
Carte conceptuelle : Troisième version

Commentaire(s)
Commentaire de Anne-Sophie
Lisibilité :
Ta carte est très lisible et les couleurs sont bien
Compréhension :
La carte est beaucoup plus claire dans cette troisième version, je vois bien le lien entre approches et concepts
Qualité académique :
OK
Commentaire global:
Beaucoup plus claire et "conceptuelle" A mon avis tu peux te lancer dans la video
Réponse du producteur de la carte:
Merci beaucoup pour ces commentaires qui m'ont vraiment aidé à avancer dans ma cartographie.
Commentaire de Jessica Rochat
Lisibilité :
Cette fois on part du centre de la question pour aller vers les explications et les réponses ce que je trouve beaucoup mieux.
Compréhension :
L'ajout de lien permet de mieux se faire une idée globale des différentes stratégies de résolution de problèmes.
Qualité académique :
OK
Commentaire global:
Lors de la vidéo je pense qu'il serait intéressant que tu expliques chaque stratégie à l'aide d'un exemple concret d'une résolution de problème.
Réponse du producteur de la carte:
Merci pour tes retours Jessica.
Première vidéographie
Commentaire(s)
Commentaire de Jessica Rochat
Qualité technique :
La qualité visuelle est suffisamment bonne mais si elle pouvait être encore plus net ça serait parfait. La qualité audio est très bien, je trouve que tu articles bien et le débit de parole est bien adapté aussi.
Qualité de la structure/présentation de la vidéo :
Les explications sont données dans un ordre logique qui suit très bien la carte conceptuelle. Tu as mis une introduction afin de poser la question traitée ce qui permet au lecteur de se préparer.
Qualité du contenu:
Le contenu est pertinent et tu complètes par des explications supplémentaires à l'oral lorsque ce sont des aspects compliqués.
Inclusion d'éléments intéressants (introduction, insertion de clip(s),...):
Tu as inséré une introduction et des schémas qui permettent d'illustrer et d'expliquer des concepts plus compliqués.
Commentaire global:
La qualité de ta vidéo est globalement suffisamment bonne pour la rendre, il y a juste la qualité visuelle qui pourrait être un peu améliorée mais elle est tout de même satisfaisante.
Réponse du producteur de la carte:
Salut Jessica ! Merci pour tes commentaires. En effet, je ne suis pas très satisfaite de la qualité mais quand j'enregistre la qualité est bonne à l’écran et après je perds en qualité dans le rendu avec MovieMaker. Je ne sais pas pourquoi.
Commentaire de Anne-Sophie
Qualité technique :
Qualité de la structure/présentation de la vidéo :
Qualité du contenu:
Inclusion d'éléments intéressants (introduction, insertion de clip(s),...):
Commentaire global:
Désolée mais je n'ai pas pu te rendre un commentaire sur ta première vidéographie car je suis malade, j'ai la grippe Anne-Sophie
Réponse du producteur de la carte:
Psychologie sociale/Production2 bases1415
Producteur :user:Daniamahfouz
Descriptif
Dans cette carte conceptuelle je vais essayer de répondre à la question suivante: Comment est ce que la psychologie sociale peut affecter l'apprentissage?
Sources
http://edutechwiki.unige.ch/fr/Psychologie_sociale http://en.wikipedia.org/wiki/Jane_Elliott
Carte conceptuelle : Première version

Commentaire(s)
Première vidéographie
Commentaire(s)
Seconde vidéographie
Commentaire(s)
Développement moral et psychosocial/Production1 bases1415
Producteur :user:Jessica Rochat
Descriptif
Cette production répond à la question : Quels sont les stades du développement psychosocial chez l'adolescent et l'adulte, selon Erikson ?
Sources
- http://edutechwiki.unige.ch/fr/D%C3%A9veloppement_moral_et_psychosocial
- http://fr.wikipedia.org/wiki/Stades_du_d%C3%A9veloppement_psychosocial
Carte conceptuelle : Première version

Commentaire(s)
Commentaire de Anne-Sophie
Lisibilité :
Salut Jessica, ta carte est très lisible, bien colorée par stade.
Compréhension :
Les concepts et les liens sont clairement mentionnés. Le contenu des différentes étapes est bien décrit. Il faudrait juste que tu rajoutes un "t" à fidélié : premier stage de l'adulte en turquoise et enlever "ses aboutissements" dans un des liens de l'étape 4 : la sagesse car c'est redondant avec le concept qui suit
Qualité académique :
Les sources sont citées. Le contenu que tu cites est celui de la page Wiki donc c'est OK
Commentaire global:
Presque prête pour la vidéographie...
Réponse du producteur de la carte:
Merci pour tes commentaires. Je vais faire les modifications nécessaires pour la prochaine version.
Carte conceptuelle : Deuxième version

Commentaire(s)
Commentaire de Alaga
Lisibilité :
Salut Jessica, je trouve ta carte très lisible et très clair. Les liens et les concepts sont clairement décrits.
Compréhension :
Ta carte est très compréhensible.
Qualité académique :
Elle répond bien à la question posée.
Commentaire global:
Très bonne carte. Pour moi tu peux passer à la vidéographie.
Réponse du producteur de la carte:
Commentaire de Anne-Sophie
Lisibilité :
Bien lisible
Compréhension :
Maintenant c'est parfait
Qualité académique :
OK
Commentaire global:
Tu peux te lancer dans la vidéo
Réponse du producteur de la carte:
Première vidéographie
Commentaire(s)
Commentaire de Anne-Sophie
Qualité technique :
Très bonne qualité technique
Qualité de la structure/présentation de la vidéo :
La vidéo est bien structurée, éventuellement rajouter lorsque tu dis il y a 4 stades chez l'enfant et 4 chez l'adulte/ado : "...Nous allons parler auj. des 4 stades chez l'adulte..." mais c'est mineur car je trouve que c'est très clair.
Qualité du contenu:
Le contenu est riche et très intéressant, la contextualisation des différents moments de la vie est très utile et bien faite.
Inclusion d'éléments intéressants (introduction, insertion de clip(s),...):
Non, mais cela ne gêne pas.
Commentaire global:
C'est parfait, rien à modifier pour moi.
Réponse du producteur de la carte:
Merci beaucoup, à bientôt!
Commentaire de Alaga
Qualité technique :
Salut Jessica ! Ta vidéo est de très bonne qualité que ce soit au niveau de l'image ou du son.
Qualité de la structure/présentation de la vidéo :
La vidéo est bien structurée. Le déroulement est fluide.
Qualité du contenu:
Le contenu est clair, intéressant et bien en lien avec la question posée. Ta vidéo répond bien à ta problématique.
Inclusion d'éléments intéressants (introduction, insertion de clip(s),...):
A part la première image de titre, il n'y a pas d'inclusion d’éléments ce qui rend la vidéo est un peu simple. Mais elle est suffisamment claire comme ça.
Commentaire global:
Pour moi ta vidéographie répond à la question posée dans ta page de manière cohérente.
Réponse du producteur de la carte:
Flow/Production1 bases1415
Producteur :user:Romain Dewaele
Descriptif
Socio-constructivisme/Production1 bases1415
Producteur :user:Antonella
Descriptif
Comment la métacognition s'insère-t-elle dans l'approche socio-constructiviste?
Sources
Page "Socio-constructivisme" et vidéo annexées sur EdutechWiki.
http://edutechwiki.unige.ch/fr/Socio-constructivisme
http://ute.umh.ac.be/dutice/uv6a/module6a-5.htm
Carte conceptuelle : Première version

Lien vers une carte externe: http://tecfaetu.unige.ch/etu-maltt/utopia/teruggi8/bases/Socio-construct_Carte%20conceptuelle/Socio-construct_v1.jpeg
Commentaire(s)
Commentaire de Angela F
Lisibilité :
La carte est facilement lisible, néanmoins le concepts dans les boîtes devraient être plus petits. Il faudrait mettre la "métacognition" en haut de la page.
Compréhension :
Si j'ai bien compris l'approche de Piaget n'est pas seulement constructiviste mais plus spécifiquement interactionniste.
On pourrait spécifier les liens entre la métacognition et la réorganisation de connaissances et entre la métacognition et le progrés au niveau de compétences cognitives.
Qualité académique :
La carte indique clairement les auteurs ainsi que les années des documents.
Commentaire global:
Je pense qu'il faut développer un peu plus le concept de métacognition.
Pour completer la carte je propose de répondre à la question suivante: est-il nécessaire d'inclure les systèmes de cognition distribuée et située pour répondre à la question proposée?
Réponse du producteur de la carte:
Merci Angela pour les commentaires, j’essaierai de mieux positionner les concepts et de répondre a ta question, aussi bien que améliorer la référence à Piaget. A.
Commentaire de Lydie Batilly
Lisibilité :
J'ai eu un peu de mal à savoir où commencer ma lecture de la carte mais sinon dans l'ensemble elle est bien lisible. Il y a quelques erreurs orthographiques et/ou syntaxiques, je ne les liste pas ici mais si besoin je pourrai te les signaler en détail.
Compréhension :
De la même manière qu'Angela j'ai eu un peu de mal avec la référence à Piaget. En fait si on ne regarde que la carte on a l'impression que Piaget a dit que la connaissance est une construction sociale, or l'aspect social est spécifique au socio-constructivisme. Je pense que tu en es consciente mais ce n'est pas très clair sur ta carte.
Qualité académique :
La carte possède bien les références aux documents, sauf peut-être le lien vers la page Edutechwiki mais je ne sais pas s'il faut le mettre sur la carte ou pas.
Commentaire global:
Ta question portait sur l'intégration de la métacognition dans l'approche socio-cognitiviste mais finalement dans ta carte il n'y a qu'un seul lien à ce sujet. Peut-être faudrait-il en faire d'autres ?
Réponse du producteur de la carte:
Lydie, merci beaucoup, tes commentaires sont similaires à ceux d'Angela, donc je vais bien travailler sur ces points (positionnement, référence à Piaget) et sur l'intégration du concept de métacognition. Merci aussi pour avoir remarqué les fautes de français, je veux bien avoir la liste ! A.
Carte conceptuelle : Deuxième version

Lien vers une carte externe: http://tecfaetu.unige.ch/etu-maltt/utopia/teruggi8/bases/Socio-construct_Carte%20conceptuelle/Socio-construct_v2.jpeg
Commentaire(s)
Commentaire de Lydie Batilly
Lisibilité :
J'aime beaucoup cette deuxième version de la carte qui permet de bien voir le lien entre metacognition et socioconstructivisme, déjà rien qu'en allant de bas en haut de la carte. Idem le fait que tu aies choisi des couleurs similaires pour les deux concepts aide à les relier.
Pour les erreurs de françaos voici ce que je peux mentionner :
- on dit "capacité d'un individu à" et pas "capacité d'un individu de"
- construction de type "social" (sans e, c'est le type qui est social)
- ce qu'on arrive pas à faire "tout seul"
- "sous forme de" et pas "en forme de"
Compréhension :
J'ai bien compris l'ensemble des concepts que tu développes ici. La carte est plus complète et possède plus de liens que la version précédente mais pour autant n'est pas plus complexe à comprendre, au contraire.
Qualité académique :
ok
Commentaire global:
Pour moi cette deuxième carte est meilleure que la première, avec les petites corrections de français elle me paraitrait adéquate pour passer à la vidéographie.
Réponse du producteur de la carte:
Lydie, merci pour la révision du français! Je vais faire les corrections et télécharger la version corrigée avant de faire la première vidéo.
Commentaire de Angela F
Lisibilité :
La carte est claire, on voit facilement les liens entre les concepts de base. En ce qui concerne la "causalité circulaire entre les compétences et communicationnelles" j'ajouterais des liens ronds comme tu as fait pour parler de la "capacité de l'individu". Il manque un petit mot pour lier "construction" et "connaissance".
Compréhension :
L'organisation permet de comprendre facilement le lien entre la métacognition et l'approche socio-constructiviste.
Qualité académique :
Très bien. On mentionne les théories, les auteurs et les sources.
Commentaire global:
La carte est complète.
Réponse du producteur de la carte:
Merci beaucoup Angela, je vais apporter les modifications au liens et je téléchargerai la troisième version avant de procéder avec la vidéo.
Carte conceptuelle : Troisième version

Lien vers une carte externe: http://tecfaetu.unige.ch/etu-maltt/utopia/teruggi8/bases/Socio-construct_Carte%20conceptuelle/Socio-construct_v3.jpeg
Commentaire(s)
Commentaire de Lydie Batilly
Lisibilité :
Compréhension :
Qualité académique :
Commentaire global:
Pour moi c'est bon avec tes dernières modifications
Réponse du producteur de la carte:
Commentaire de Angela F
Lisibilité :
La carte est claire.
Compréhension :
Facilmente compréhensible.
Qualité académique :
C'est bon.
Commentaire global:
Je crois que c'est tout bon pour continuer avec la vidéographie.
Réponse du producteur de la carte:
Première vidéographie
Commentaire(s)
Commentaire de Angela F
Qualité technique :
L'audio est clair et le son est au bon niveau.
Qualité de la structure/présentation de la vidéo :
Je pense que pour améliorer la vidéo tu pourrais utiliser les zooms qui offrent des logiciel comme "CamStudio" pour voir plus facilement les différents concepts dont tu parles.
Qualité du contenu:
La vidéo présente toute l'information de la carte conceptuelle et les références.
Inclusion d'éléments intéressants (introduction, insertion de clip(s),...):
Peut-être tu pourrais inclure une petite présentation du cours par écrit au début de la vidéo.
Commentaire global:
La vidéo est claire, quelques éléments intéressants serait un atout.
Réponse du producteur de la carte:
Merci pour les commentaires, Angela, j'essairai d'ajouter des éléments intéressants.
Commentaire de Lydie Batilly
Qualité technique :
Bonne qualité d'audio, pour l'image elle est nette, si on met la vidéo en plein écran on arrive bien à lire les différentes étiquettes.
Qualité de la structure/présentation de la vidéo :
Tu as bien suivi ta carte pour naviguer dans la structure de ta vidéo.
Qualité du contenu:
J'ai trouvé que tu détaillais beaucoup les informations qui sont présentes sur ta carte. Du coup, comme l'image reste statique ou presque pendant tout le long il est difficile de maintenir son attention. Sinon le contenu est bien expliqué.
Inclusion d'éléments intéressants (introduction, insertion de clip(s),...):
Pour l'instant il n'y a pas d'autre élément sur la vidéographie que la carte conceptuelle.
Commentaire global:
C'est un bon premier essai. Pour rendre ta vidéo plus dynamique tu peux peut-être raccourcir tes explications, ou comme le disais Angela utiliser des effets de zoom qui permettront d'avoir des mouvements à l'écran.
Réponse du producteur de la carte:
Merci, Lydie, je vais essayer de rendre la carte plus éfficace.
Seconde vidéographie
Commentaire(s)
Commentaire de Lydie Batilly
Qualité technique :
Ça marche, il y a juste quelques petits sauts d'images quand tu changes de zone mais rien de bien gênant.
Qualité de la structure/présentation de la vidéo :
Super, bien structuré et présenté
Qualité du contenu:
Très bien, tu as été plus concise et ce que tu présentes suffit à répondre à ta question.
Inclusion d'éléments intéressants (introduction, insertion de clip(s),...):
Attention, il y a une faute d'orthographe sur ta diapo d'introduction (psychopédagogiques avec un y et pas un i). De plus il faudrait que tu laisses cette diapo un peu plus longtemps parce que pour l'instant on a à peine le temps de la lire.
Commentaire global:
Il reste juste les détails de la première diapo à modifier dans ton logiciel de montage vidéo mais pour moi tu n'as pas besoin de réenregistrer le reste, c'est tout bon.
Réponse du producteur de la carte:
Merci pour la révision d'orthographe :), je vais modifier ça et le temps d'affichage de la diapo d'introduction.
Commentaire de Angela F
Qualité technique :
On voit la carte et les différentes sous-parties sans problème.
Qualité de la structure/présentation de la vidéo :
Bien, tu suis la structure de la carte.
Qualité du contenu:
Très bien.
Inclusion d'éléments intéressants (introduction, insertion de clip(s),...):
Les éléments ajoutés et les zooms marchent bien.
Commentaire global:
C'est pas absolument nécessaire mais si tu utilises la souris pedant la présentation, cela aiderait à suivre les contenus. Il y a un moment pendant la présentation des "systèmes de cognition" que tu ajoutes des informations qui sont pas dans l'image et on se pas exactement où on se trouve par rapport à la carte.
Réponse du producteur de la carte:
Merci Angela pour les commentaires ; en fait j'ai fait exprès à enlever la flèche de la souri de la vidéo parce que ça me génait mais si cela peut aider à suivre, je vais l'inclure dans les prochaines vidéographies.
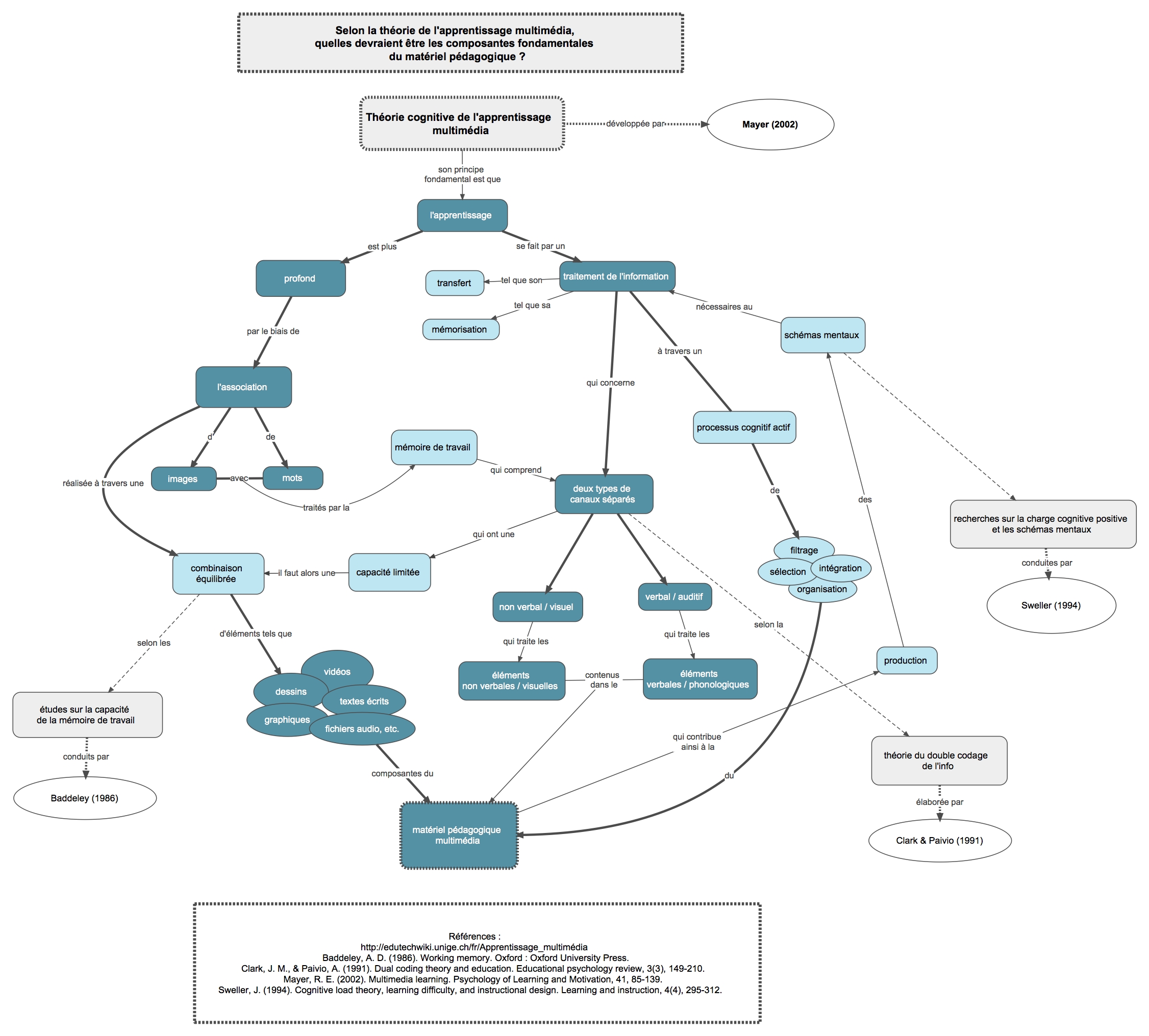
Apprentissage multimédia/Production1 bases1415
Producteur :user:Antonella
Descriptif
Selon la théorie de l'apprentissage multimédia, quelles devraient être les composantes fondamentales du matériel pédagogique ?
Sources
[[texte::Apprentissage Multimédia sur EdutechWiki.
Clark, J. M., & Paivio, A. (1991). Dual coding theory and education. Educational psychology review, 3(3), 149-210.
Mayer, R. E. (2002). Multimedia learning. Psychology of Learning and Motivation, 41, 85-139.
Sweller, J. (1994). Cognitive load theory, learning difficulty, and instructional design. Learning and instruction, 4(4), 295-312.]]
Carte conceptuelle : Première version

Lien vers une carte externe: http://tecfaetu.unige.ch/etu-maltt/utopia/teruggi8/bases/Apprentissage%20multim%C3%A9dia_Carte%20conceptuelle/Apprentiss_multi_v1.jpeg
Commentaire(s)
Commentaire de Lydie Batilly
Lisibilité :
J'ai trouvé ta carte très lisible grâce au couleurs employées, aux styles des liaisons et des encadrements différents. On sait tout de suite quels sont les éléments les plus importants selon toi.
Compréhension :
Par contre pour moi tu as choisi une thématique mais tu ne poses pas vraiment une question. Mais bon je ne sais pas si on doit vraiment poser une question ou juste avoir une thématique. Ceci étant, en lisant ta carte j'ai eu du mal à voir concrètement les implications de la théorie de l'apprentissage multimédia dans la réalisation de matériel pédagogique. En y réfléchissant, le lien de sens le plus direct pour répondre à ta problématique est entre la partie tout à gauche et la partie tout à droite. Du coup c'est dommage qu'elles soient aussi éloignées spatialement. Je ne sais pas trop comment formuler ça par écrit mais on pourra en rediscuter de vive voix la semaine prochaine si tu le souhaites.
Qualité académique :
RAS, très bien
Commentaire global:
C'est plutôt une bonne carte mais elle mérite d'être encore affinée pour mieux répondre à ta problématique.
Réponse du producteur de la carte:
Merci Lydie pour tes commentaires, oui je dois reformuler le sujet de ma carte en forme de question :) D'ailleurs, je m'attendais une remarque sur l'organisation spatiale parce que moi aussi je n'étais pas satisfaite de ma solution (il faut lier plus les parties à gauche et à droite) et ça m'intéressait avoir un opinion externe. J'y vais y réfléchir.
Commentaire de Angela F
Lisibilité :
La carte est claire. Les liens entre les concepts sont spécifiés.
Compréhension :
Je pense qu'il manque un petit mot de description entre "processus actifs" et les "4 types" et plus de liasons entre le "4 types" et le mot descriptif.
Qualité académique :
Les sources sont présents ainsi que les auteurs.
Commentaire global:
Je m'ai posé la même question que Lydie: est-ce qu'il faut répondre à une question avec ta carte? Je pense qu'il est nécessaire.
Réponse du producteur de la carte:
Merci Angela, comme je disais, il faut que je reformule le sujet de ma carte en forme de question. Je vais voir tout ça, merci!
Carte conceptuelle : Deuxième version

Lien vers une carte externe: http://tecfaetu.unige.ch/etu-maltt/utopia/teruggi8/bases/Apprentissage%20multim%C3%A9dia_Carte%20conceptuelle/Apprentiss_multi_v2.jpeg
Commentaire(s)
Commentaire de Lydie Batilly
Lisibilité :
Comme pour la première version, ta carte est très lisible grâce aux styles employés. Le fait d'avoir regroupé plusieurs éléments similaires en "grappes" est une très bonne idée.
Compréhension :
Pour moi tu donnes trop de détails pour répondre à ta question, du coup il y a des éléments qui sont certes importants dans la théorie de l'apprentissage multimédia mais qui n'apportent pas grand chose pour répondre à ta question (typiquement selon moi les deux branches les plus à droite de ta carte). NB : le mot "élément" est masculin en français
Qualité académique :
RAS
Commentaire global:
Une bonne carte à mon avis. Selon moi si tu ôtes quelques informations pour te recentrer vraiment sur la réponse à ta question ça sera parfait.
Réponse du producteur de la carte:
Merci Lydie, je vais faire un tri et enlever les détails en trop :)
Commentaire de Angela F
Lisibilité :
Quand tu lies "images" et "mots" avec "mémoire de travail" il serait mieux de mettre un lien depuis chaque et pas depuis le mot qui fait la liason entre eux.
Compréhension :
- Tout au début tu parles d'un principe fondamental mais tu nomme 2 choses, serait-il possible de dire principes fondamentaux? -Il est un peu difficile de suivre les explications sur les schémas mentaux, est-il possible de diriger les flèches vers le bas comme avec les autres concepts?
Qualité académique :
Très bien.
Commentaire global:
Avec des petits changements tu seras prête pour la vidéo.
Réponse du producteur de la carte:
Oui, je vais harmoniser le(s) principe(s) et revoir les schémas mentaux (soit je tourne la phrase, soit je l'enlève, pas si nécessaire pour répondre à ma question). Merci!
Carte conceptuelle : Troisième version

Lien vers une carte externe: http://tecfaetu.unige.ch/etu-maltt/utopia/teruggi8/bases/Apprentissage%20multim%C3%A9dia_Carte%20conceptuelle/Apprentiss_multi_v3.jpeg
Commentaire(s)
Commentaire de Lydie Batilly
Lisibilité :
Super, ta dernière version est vraiment très lisible, claire et contient l'essentiel pour bien répondre à ta question !
Compréhension :
Idem, aucun souci
Qualité académique :
RAS
Commentaire global:
Super, pour moi tu peux passer à ta 1ère vidéographie.
Réponse du producteur de la carte:
Commentaire de Camacab0
Lisibilité :
Ta carte conceptuelle est très claire, propre et lisible. Rien à dire ce ce coté là.
Compréhension :
De même, ta carte se parcoure très facilement et on comprend rapidement les liens entre tous les éléments. Le fait d'avoir fait varier le type et la taille des flèches est très positif.
Qualité académique :
Rien à dire, très bien.
Commentaire global:
De même que Lydie, je pense que ta carte est prête pour que tu commences ta vidéographie.
Réponse du producteur de la carte:
Commentaire de Angela F
Lisibilité :
Très bien.
Compréhension :
Tout est claire.
Qualité académique :
Très bien.
Commentaire global:
Je pense que la carte est complète et claire. Tu est prête pour continuer.
Réponse du producteur de la carte:
Première vidéographie
Commentaire(s)
Commentaire de Lydie Batilly
Qualité technique :
RAS
Qualité de la structure/présentation de la vidéo :
C'est très clair, tu prends bien le temps d'expliquer en détail les liens entre les différents éléments.
Qualité du contenu:
Super
Inclusion d'éléments intéressants (introduction, insertion de clip(s),...):
Il y a une introduction ainsi qu'une partie séparée pour les références. Je trouve bien aussi que tu remontres ta carte complète en fin de vidéo.
Commentaire global:
Très bonne vidéographie, à mon avis cela peut-être ta version définitive.
Réponse du producteur de la carte:
Merci des commentaires, j'ai choisi en fait d'en faire ma version finale.
Commentaire de Camacab0
Qualité technique :
Très bien, rien à dire. Le son est parfait, et le zoom sur les éléments est très utile.
Qualité de la structure/présentation de la vidéo :
Rien à dire, bravo.
Qualité du contenu:
De même, explicite, clair et complet.
Inclusion d'éléments intéressants (introduction, insertion de clip(s),...):
RAS
Commentaire global:
Je pense aussi que cela peut être ta vidéo définitive, à moins que tu trouve un élément d'intérêt à ajouter.
Réponse du producteur de la carte:
Merci des commentaires, j'ai choisi en fait d'en faire ma version finale.
Commentaire de Angela F
Qualité technique :
L'audio et la vidéo son claires.
Qualité de la structure/présentation de la vidéo :
Les concepts sont bien expliqués ainsi que les liasons entre eux.
Qualité du contenu:
Très bien.
Inclusion d'éléments intéressants (introduction, insertion de clip(s),...):
RAS
Commentaire global:
Il me semble bien que c'est ta version finale.
Réponse du producteur de la carte:
Merci des commentaires, j'ai choisi en fait d'en faire ma version finale.
Psycholinguistique/Production1 bases1415
Producteur :user:Celine Renaud
Descriptif
Cette carte traite de la phonétique et de la phonologie et de leurs interfaces
Carte conceptuelle : Première version

Commentaire(s)
Mémoire et émotion/Production1 bases1415
Producteur :user:Anor9
Descriptif
La carte conceptuelle traite de la question suivante : "Quel rôle jouent les émotions au niveau de la mémoire ?"
Sources
Edutechwiki.fr Wikipedia
Carte conceptuelle : Première version

Commentaire(s)
Commentaire de Daniamahfouz
Lisibilité :
Ta carte est bien lisible et l'utilisation des couleurs et des différentes sortes de lignes facilite la lecture de ta carte.
Compréhension :
Ton sujet était assez compliqué à aborder et en lisant le texte je me demandait comment une carte pourrait inclure toutes ses informations. Je trouve que tu as inclus les éléments les plus importants du texte et la carte est bien compréhensible. Il y a juste deux petites erreurs: - d'abord ca serait mieux si tu rajoutes la direction de la flèche allant de stimulis à mémoire (avec le mot facilite), de manière à ce que ce soit claire qu'on lise que c'est les stimulis qui facilitent la mémoire et pas l'inverse. - ensuite la boite en orange disant "comporte les processus" va de Muller et Pilzecker, ce qui n'a pas vraiment de sens, tu devrais changer le mot comporte à ce moment là et le remplacer plutôt par "décrivent" ou "développent". - Le choix de la couleur orange je pense n'est pas très appropriée, quand tu as parlé de Nader et al, toutes tes boites et les flèches étaient vertes, ce qui facilite la lecture de la carte et de savoir quelles notions sont propres à eux. Par contre avec Muller et Pilzecker tes boites sont jaunes puis tu utilises l'orange pour les flèches, donc à mon avis soit les flèches doivent être jaune également soit les boites doivent être orange.
Qualité académique :
Tu n'as pas inclus les sources.
Commentaire global:
C'est une très bonne carte qui répond bien à ta question. A mon avis, il faudrait juste rajouter les sources, et ramener quelques petits changements.
Réponse du producteur de la carte:
Je te remercie pour tes remarques que j'ai totalement pris en compte. :)
Carte conceptuelle : Deuxième version

Commentaire(s)
Première vidéographie
http://tecfaetu.unige.ch/etu-maltt/utopia/anor9/bases/bases_memoire_emotions.mp4
Commentaire(s)
Jugement et prise de décision/Production1 bases1415
Producteur :user:Anor9
Descriptif
Raisonnement/Production2 bases1415
Producteur :user:Anor9
Descriptif
La carte conceptuelle présente une idée de la question suivante : "Qu'est-ce que le raisonnement et son rôle dans l'apprentissage de concepts ?"
Sources
http://edutechwiki.unige.ch/fr/Raisonnement
Carte conceptuelle : Première version

Commentaire(s)
Commentaire de Audrey Berthon
Lisibilité :
Je trouve ta carte lisible. Le fait d’utiliser plusieurs couleurs permet de différencier les différents niveaux de nœuds. Il serait peut être utile de mettre « raisonnement » un peu plus haut sur la carte pour montrer que c’est le concept principal et le point de départ pour lire la carte. Je me demandais aussi pourquoi certains traits se terminaient par une flèche et d’autre pas.
Compréhension :
Au départ, j’ai eu quelques difficultés à comprendre la partie sur la déduction. Après avoir lu plusieurs fois ta carte et le texte sur le wiki, j’ai compris. Je pense qu’il faudrait ajouter dans la partie déduction des flèches pour guider le lecteur.
A quoi correspondent les traits pleins et les traits en pointillés ?
Qualité académique :
Il serait bien d’ajouter la date (1967) des théories cognitivistes que tu cites afin de les situer dans le temps. Il serait à mon avis intéressant de préciser ce qu’est le raisonnement par récurrence et dire si l’apprentissage de concepts complexes est basé sur des exemples. S’il n’y a que trois modes de raisonnement, il serait utile de le préciser « possède trois différents modes ».
Commentaire global:
Ta carte répond à ta question de recherche. De manière générale, je trouve cette première version claire et compréhensible.
Réponse du producteur de la carte:
Bonjour Audrey, Tout d'abord merci pour tes commentaires que j'ai trouvé très constructifs.
1. Concernant la lisibilité, après concertation avec d'autres personnes, il paraît visuellement assez logique que "raisonnement" soit le sujet principal. Ensuite, concernant "l'apprentissage de concepts", s'il est également de grande taille, c'est voulu, car il suit la logique de ma phrase de problématique qui met en raccord le raisonnement et l'apprentissage de concepts.
2. J'ai bien tenu compte de la traçabilité de l'information et j'ai suivi ton conseil en ajoutant des flèches. De plus, j'ai ôté les pointillés qui n'avaient pas de sens. Ils étaient mis dans le but d'ajouter du contraste. Ta remarque m'a fait prendre conscience que cela pouvait porter à confusion, les personnes pouvant penser que cela correspond à quelque chose. Néanmoins, j'ai laissé les pointillés lorsque que les traits se croisent ou qu'il s'agit de la continuation d'un pointillé ou encore de l'argumentation d'un mot.
3. J'ai ajouté la date aux auteurs cités. J'ai également changé le libellé pour les trois modes de raisonnement. N'ayant pas assez de connaissance en la matière et d'autres théorie pouvant aller à l'encontre, j'ai simplement noté : "les trois principaux modes".
Merci encore pour tes remarques.
Carte conceptuelle : Deuxième version

Commentaire(s)
Commentaire de Audrey Berthon
Lisibilité :
Je trouve cette nouvelle version claire et lisible.
Compréhension :
Je voulais vérifier si j’avais bien compris : est-ce que tu as utilisé du bleu pour montrer que les traits sont en relation avec le concept « individu » ? Si tel est le cas, peut-être que le trait en pointillé qui relie « individu » à « concept » devrait être aussi en bleu.
Concernant les traits qui ne se terminent par une flèche, est-ce que cela signifie que nous pouvons lire l’information dans les deux sens ? Si ce n’est pas le cas, j’ajouterai des flèches afin de guider le lecteur.
Qualité académique :
Il serait bien d’indiquer sur la carte les sources bibliographiques. C’est un détail mais j’ajouterai « qui sont » sur le lien qui relie « règles de déduction » à « vraies » et sur celui qui relie « conclusions » à « vraies ».
Commentaire global:
Dans l’ensemble, je trouve que cette deuxième version de ta carte est très bien.
Réponse du producteur de la carte:
Je te remercie pour la pertinence de tes remarques, je vais en effet apporter des améliorations.
Commentaire de Camacab0
Lisibilité :
RAS. Très bien.
Compréhension :
On hésite deux secondes où commence la carte. Mais finalement c'est assez clair. On la parcours sans aucun problème.
Qualité académique :
Tout comme Audrey, je dirais qu'il faut faire figurer les sources sur ta carte.
Commentaire global:
Très claire, ta carte se limite à l'essentiel sans être simpliste. Les différentes formes et couleurs permettent réellement de faciliter sa navigation.
Réponse du producteur de la carte:
Je te remercie pour tes commentaires et vais effectuer les améliorations au niveau des sources.
Première vidéographie
http://tecfaetu.unige.ch/etu-maltt/utopia/anor9/bases/bases_raisonnement_concepts.mp4
Commentaire(s)
Mémoire et émotion/Production2 bases1415
Producteur :user:Angela F
Descriptif
Mémoire et émotion
Carte conceptuelle : Première version

Lien vers une carte externe: http://tecfaetu.unige.ch/etu-maltt/utopia/forerom0/BASES/CarteMémoireEmotion.png
Commentaire(s)
Commentaire de Antonella
Lisibilité :
La carte est bien lisible, grâce aux couleurs et à l'emplacement de la question en haut de la page. On peut facilement suivre les trois volets qui montrent les différents points de vue sur le sujet et passer après au résumé en bas de la carte.
Compréhension :
Au niveau de contenu, je ne comprends pas bien le rapport entre stimulation (arousal) et valence : Kensinger dit que à la base de l'attractivité intrinsèque il y a la valence d'un objet et pas la stimulation ; mais la perception de cette valence n'est pas déjà une stimulation (une sorte d'input pour le sujet) ? Où peut-être la stimulation provient de l'extérieur, alors que la valence est attribué aux objets par le sujet même ?
Qualité académique :
Les sources sont présentes, aussi la mention de l'article du Wiki ; on pourrait ajouter juste un mot-clé pour les trois différentes approches.
Commentaire global:
Je trouve que la carte est bien faite, il y a seulement un point que je ne comprends pas au niveau de contenu (mentionné dessus) ; autrement, les liens entre les concepts sont claires.
Réponse du producteur de la carte:
Merci pour tes commentaires Antonella. Tu as raison par rapport à la contradiction entre stimulation et valence. L'article mentionne la contradiction directement mais il ne donne plus d'informations. Je vais donc chercher à complementer cette partie.
Commentaire de Lydie Batilly
Lisibilité :
La carte est très lisible, en particulier grâce aux différentes couleurs utilisées, et au système de contenu en colonnes. Par contre il y a certains termes que j'aurais mis dans la même case (par exemple "la pertinence du stimulus" en rose à droite). Selon moi cela n'apporte pas grand chose d'avoir séparé les termes dans ce cas.
Compréhension :
On comprend assez bien où tu veux en venir, et la carte répond à ta question. Par contre j'ai un souci avec la notion d'arousal. En ce qui me concerne j'aurais évoqué la notion de niveau d'arousal (bas ou haut) d'un objet. Par ailleurs je n'aurai pas rementionné ce concept dans la partie centrale (en bleu) pour simplifier la lecture de la carte. Enfin dans la partie résumé je n'ai pas compris la partie "d'une valeur", voulais-tu dire valence ?
Qualité académique :
Ok
Commentaire global:
En conclusion ta carte est bien réalisée mais quelques ajustements sont nécessaires au niveau du contenu, en particulier autour de la notion d'arousal.
Réponse du producteur de la carte:
Merci Lydie pour tes commentaires. Je suis d'accord avec toi, on peut laisser "pertinence du stimulus dans la même case. Par rapport à la notion d'arousal je vais la complementer et vérifier le besoin de la garder ou pas dans la deuxième colonne. En ce qui concerne le résumé, ce de la valence dont je parlé, alors je vais faire la modification.
Carte conceptuelle : Deuxième version

Lien vers une carte externe: http://tecfaetu.unige.ch/etu-maltt/utopia/forerom0/BASES/CarteMémoireEmotion2.png
Commentaire(s)
Commentaire de Lydie Batilly
Lisibilité :
Très bien
Compréhension :
Ta seconde carte est très claire en terme de contenu. Pour moi cependant tu pourrais détailler un tout petit peu plus la notion d'arousal. Ainsi, tu n'as pas mis de définition de l'arousal (charge émotionnelle plus ou moins élevée d'un mot), juste des exemples.
Qualité académique :
RAS
Commentaire global:
Une bonne version de ta carte, à mon avis tu ajoutes encore quelques détails sur la notion d'arousal et c'est bon.
Réponse du producteur de la carte:
Merci Lydie, j'ai inclu tes suggestions pour la troisième carte.
Commentaire de Antonella
Lisibilité :
La carte est bien lisible ; je changerai peut-être la forme/couleur ou la police (en gras, par ex.) des champs avec les auteurs parce qu'ils se perdent un peu. Juste pour avoir un repère de plus. J'aurais gardé la même couleur (violet) pour le résumé en bas, pour marquer la reprise du concept base de mémoire mais aussi comme ça ça joue, on comprend la logique. Petite modification mineure : il y a des flèches qui, je crois, ne sont pas au bon endroit, par ex. dans la partie "la valence--peut être--positive/neutre/negative" et autour du noeud "mémorisation".
Compréhension :
Pour moi c'est bien, avec les trois concepts clé en évidence et la différence nette entre stimulation et valence. Ce que j'ai ajouté pour la lisibilité aidera aussi la compréhension.
Qualité académique :
Bien.
Commentaire global:
Elle est très claire est lisible, avec ces petits changements je pense que ça ira définitivement.
Réponse du producteur de la carte:
Merci pour tes suggestions Antonella, j'ai fait des changements pour la troisième version.
Carte conceptuelle : Troisième version

Lien vers une carte externe: http://tecfaetu.unige.ch/etu-maltt/utopia/forerom0/BASES/CarteMémoireEmotion3.png
Commentaire(s)
Commentaire de Lydie Batilly
Lisibilité :
Très bonne
Compréhension :
Super, tu as ajouté toutes les notions indispensables selon moi.
Qualité académique :
RAS
Commentaire global:
Pour moi c'est bon, tu peux passer à ta vidéographie.
Réponse du producteur de la carte:
Merci.
Commentaire de Antonella
Lisibilité :
Voilà, pour moi c'est bon avec les changements que tu as fait.
Compréhension :
RAS
Qualité académique :
RAS
Commentaire global:
Pour moi, tu peux passer à la vidéographie.
Réponse du producteur de la carte:
Merci.
Première vidéographie
http://tecfaetu.unige.ch/etu-maltt/utopia/forerom0/BASES/Vidéographie1MemoireEmotion.mp4
Commentaire(s)
Commentaire de Antonella
Qualité technique :
Tout est bien lisible, on comprend toujours bien ce que tu dis mais il y a du bruit de fond.
Qualité de la structure/présentation de la vidéo :
La vidéo reprend la structure de ta carte et on suit bien la progression logique.
Qualité du contenu:
RAS
Inclusion d'éléments intéressants (introduction, insertion de clip(s),...):
C'est utile d'avoir les clips sur les références bibliographiques mais vue qu'elles ne restent que quelque seconde, peut-être tu pourrais les rappeler à la fin de la vidéo.
Commentaire global:
C'est une bonne vidéo, d'après moi les deux choses que j'ai mentionnées (bruit, références) seraient les seules à revoir.
Réponse du producteur de la carte:
Merci Antonella, tes commentaires ont été très utiles. Cependant je n'arrive pas à enlever les sons "extras", c'est le ventilateur de mon ordinateur.
En tout cas dis-moi s'ils derangent trop.
Commentaire de Lydie Batilly
Qualité technique :
Même remarque qu'Antonella, peut-être que ce serait mieux pour enlever le bruit de fond si tu avais un micro ?
Qualité de la structure/présentation de la vidéo :
Oui c'est bien, mais je trouve que le passage entre la carte générale et la première théorie est un peu brusque, on ne voit pas le passage de l'un à l'autre (la flèche qui vient du haut est complètement cachée). Peut-être aussi que tu pourrais remontrer quelques instants la carte en entier entre les différentes théories, pour qu'on puisse se faire une image mentale de la structure globale de la carte.
Qualité du contenu:
Très bien, rien à redire
Inclusion d'éléments intéressants (introduction, insertion de clip(s),...):
Ok, peut-être que pour laisser les diapos avec les références un peu plus longtemps tu pourrais les lire à voix haute sinon ?
Commentaire global:
Une très bonne première vidéo, quelques corrections à faire et ce sera tout bon !
Réponse du producteur de la carte:
Merci Lydie pour tes commentaires.
Seconde vidéographie
http://tecfaetu.unige.ch/etu-maltt/utopia/forerom0/BASES/Vidéographie2.avi
Commentaire(s)
Commentaire de Lydie Batilly
Qualité technique :
Il reste un petit bruit de fond mais tu es bien compréhensible quand même. Sinon je n'ai pas réussi à lire la vidéo en ligne mais comme tu avais mis un lien alternatif j'ai pu la télécharger.
Qualité de la structure/présentation de la vidéo :
Super, maintenant on voit bien les différents éléments.
Qualité du contenu:
RAS
Inclusion d'éléments intéressants (introduction, insertion de clip(s),...):
Tes diapos durent plus longtemps donc on peut lire les références sans problème. La seule chose c'est que tu parle d'arousal dans tes diapos de référence mais que tu n'évoques pas le mot arousal dans ta vidéo (mais bon c'est un détail, ne refait pas toute la vidéo pour ça).
Commentaire global:
C'est pas mal, pour moi ça peut être ta vidéo finale.
Réponse du producteur de la carte:
Merci Lydie. Pour la version finale j'ai changé la référence dont tu avais parlé.
Commentaire de Antonella
Qualité technique :
Bon, on entend un peu le ventilateur mais ce n'est pas génant pour suivre ton explication, donc pour moi ça va (sinon, pour les prochaines, si tu utilise un logicile d'édition de vidéo, il devrait y avoir une option pour améliorer le son (ex. dans iMovie on peut le faire).
Qualité de la structure/présentation de la vidéo :
RAS
Qualité du contenu:
RAS
Inclusion d'éléments intéressants (introduction, insertion de clip(s),...):
L'ajout de l'image complète au début et à la fin est très bien et aussi les diapos avec les références sont bien lisibles.
Commentaire global:
Pour moi, ok comme production finale.
Réponse du producteur de la carte:
Merci Antonella. J'ai essayé d'améliorer la qualité de l'audio pour la version finale mais tu as raison, pour les prochaines vidéos je vais chercher un autre éditor.
Apprentissage par problème/Production1 bases1415
Producteur :user:Angela F
Descriptif
Quelles sont les principales caractéristiques de l'apprentissage par problèmes et quelles compétences développe-t-il?
Sources
http://edutechwiki.unige.ch/fr/Apprentissage_par_probl%C3%A8me
Carte conceptuelle : Première version

Lien vers une carte externe: http://tecfa.unige.ch/etu-maltt/utopia/forerom0/BASES/Carte1ApprentissageParProblemes.png
Commentaire(s)
Commentaire de Antonella
Lisibilité :
La carte est très lisible grâce aux cases de couleurs différentes et à l'organisation de l'espace en trois parties.
Compréhension :
Les concepts sont bien expliqués, j'expliciterais seulement le lien entre "comme la vie réelle" et "situations" : j'imagine que cet apprentissage est comme la vie réelle parce qu'il reprend des situations vraisemblables ? De plus, toujours dans cette section, est-ce que "ou" aurait dû être "où" (dans le sens "situations où il n'y a pas de solution") ?
Qualité académique :
Peut-être, tu pourrais enrichir les références aux auteurs avec des dates juste pour situer leurs études dans le temps, et ajouter le titre d'un ouvrage important ou ils présentent leurs théories.
Commentaire global:
Elle me semble très bien, prête pour la vidéographie après des petits changements. A noter (dans la section de droite) : "compétences développées" (2 "p") et "ressources appropriées" (avec "r")
Réponse du producteur de la carte:
Merci, Antonella. Je vais prendre compte de tes commentaires.
Commentaire de Lydie Batilly
Lisibilité :
La carte est bien lisible grâce aux différentes couleurs. Attention par contre dans la partie de droite certaines lignes ont des flèches et d'autres non, j'aurai gardé une certaines cohérence (soit toutes avec des flèches, soit aucune). De même les 3 items en bas à gauche de cette section (compétences développées) commencent par le mot "de" et pas les autres.
Compréhension :
J'ai bien compris l'ensemble de ta carte mis à part la branche la plus en haut à gauche (utilisation des connaissances à l'avenir). Veux-tu dire que le sujet va pouvoir réutiliser les connaissances acquises, ou autre chose ?
Qualité académique :
Il y a peu de sources citées, peut-être pourrais-tu en rajouter quelques unes dans le document ?
Commentaire global:
Ta première carte est une bonne base mais il reste quelques modifications à faire dans une deuxième version avant de passer à la vidéographie.
Réponse du producteur de la carte:
Merci, Lydie. Tes commentaires sont très importantes pour la continuation.
Carte conceptuelle : Deuxième version

Lien vers une carte externe: http://tecfa.unige.ch/etu-maltt/utopia/forerom0/BASES/Carte2ApprentissageParProblemes.png
Commentaire(s)
Commentaire de Lydie Batilly
Lisibilité :
Très bien, rien à redire.
Compréhension :
Tout me semble clair.
Qualité académique :
Tu as rajouté quelques références et c'est mieux comme cela.
Commentaire global:
Avec les modifications que tu as effectuées ta carte est plus précise et plus compréhensible. A mon avis tu peux passer à la vidéographie dès à présent.
Réponse du producteur de la carte:
Merci Lydie.
Commentaire de Antonella
Lisibilité :
Très bien.
Compréhension :
Très bien.
Qualité académique :
Les ressources sont plus complètes, pour moi c'est bien.
Commentaire global:
D'après moi tu peux passer à la vidéographie.
Réponse du producteur de la carte:
Merci Antonella.
Première vidéographie
http://tecfaetu.unige.ch/etu-maltt/utopia/forerom0/BASES/VideographieApprentissagesparproblemes.webm
Commentaire(s)
Commentaire de Antonella
Qualité technique :
Angela, tu as chargé la vidéo comme si elle était une carte conceptuelle :) Je vais la commenter quand même ici en me référant au critères de la vidéo. QUALITE TECHNIQUE : bien, l'audio est parfait et les zooms aide bien a se focaliser sur les parties que tu décris.
Qualité de la structure/présentation de la vidéo :
QUALITE DE LA STRUCTURE/PRESENTATION DE LA VIDEO : très bien, tu reprends la structure de ta carte.
Qualité du contenu:
QUALITE DU CONTENU : bien, rien à dire.
Inclusion d'éléments intéressants (introduction, insertion de clip(s),...):
INCLUSION D'ELEMENTS INTERESSANTS : je trouve très utiles les zoom et l'agrandissement de la partie des ressources bibliographiques. Cette dernière peut-être tu pourrais l'agrandir plus mais ce n'est pas nécessaire, comme il est on lit très bien et on a une bonne vue complète des ressources.
Commentaire global:
Si tu ne veux pas changer la partie des ressources, n'étant pas indispensable pour la fruibilité de la vidéo, je dirais que cela peut être ta production finale.
Réponse du producteur de la carte:
Merci, Antonella.
J'ai déplacé toute l'information vers le bon endroit et j'ai gardé ton commentaire complet.
Commentaire de Lydie Batilly
Qualité technique :
Très bien, pas de problème avec l'audio et l'image est très claire.
Qualité de la structure/présentation de la vidéo :
Super, tu as suivi le déroulé de ta carte, cela se comprend sans problème.
Qualité du contenu:
Tout est cité.
Inclusion d'éléments intéressants (introduction, insertion de clip(s),...):
Commentaire global:
Pour moi cela peut être ta vidéo définitive.
Réponse du producteur de la carte:
Merci, Lydie.
Théorie des conditions d’apprentissage/Production1 bases1415
Producteur :user:Angela F
Descriptif
Théorie des conditions d'apprentissage
Sources
Théorie des conditions d'apprentisage : http://edutechwiki.unige.ch/fr/Th%C3%A9orie_des_conditions_d%E2%80%99apprentissage Hypertext History of Instructional Design : http://faculty.coe.uh.edu/smcneil/cuin6373/idhistory/1960.html Roots and connections of ISD : http://www.nwlink.com/~donclark/history_isd/roots.html WikiTedia Cognition, apprentissage, enseignement : http://wiki.teluq.ca/TED6210/index.php/Neuf_%C3%A9v%C3%A9nements_(Gagn%C3%A9) Règles de design dans la recherche design : http://edutechwiki.unige.ch/fr/R%C3%A8gles_de_design_dans_la_recherche_design
Carte conceptuelle : Première version

Lien vers une carte externe: http://tecfaetu.unige.ch/etu-maltt/utopia/forerom0/BASES/Carte1EvenementsD'apprentissage.jpg
Commentaire(s)
Commentaire de Antonella
Lisibilité :
La carte est bien lisible, les couleurs soulignent bien la différences entre les concepts traités (orange et jaune) et le cadre théorique/contexte d'étude (vert). Par contre, si les parties vertes étaient du même côté, ou rassemblées, au moment de lire la carte il serait plus facile de se répérer. En fait, s'est comme si les références à Robert Gagné étaient à la fin de ton discours alors que son nom est important puisqu'il fait partie de ta question.
Compréhension :
Pas de soucis au niveau de compréhension, la carte est très claire et aussi les liens entre les noeuds. Il y a juste quelques mots que tu pourrais mettre plus en avance ou inclure dans des autres noeuds pour faciliter le discours, par exemple :
- partie "gagner l'attention", entre les noeuds "la réception"
- "à venir" : le lien peut rester "des" et le noeud "informations à venir"
- partie "produire un feedback sur les performances", pour souligner l'importance des mots clés, tu pourrais garder juste "si" comme lien et avoir un noeud "ses performances", un lien "étaient" et enfin un noeud "correctes"
- partie "augmenter la rétention et le transfer", je mettrais "situations" dans le noeud qui suit pour l'avoir comme ça "situations de la vie réelle".
Qualité académique :
Bien, j'ajouterais juste une référence temporelle (date de consultation, repéré le.. ou autre) aux sites web cités dans la bibliographie.
Commentaire global:
La carte répond bien à ta question, et elle très compréhensible. Mes suggestions pour les noeuds sont en fait plus de forme que autre.
Réponse du producteur de la carte:
Merci Antonella, j'ai fait les changements suggérés.
Commentaire de Lydie Batilly
Lisibilité :
J'ai trouvé ta carte très lisible, grâce aux couleurs en effet. En ce qui me concerne j'ai d'abord lu tout ce qui était en vert (dont la référence à Gagné) puis le reste donc cela m'a très bien convenu.
Compréhension :
La carte est claire, attention cependant à quelques erreurs de français (de gauche à droite) :
- favoriser "des" processus d'apprentissage
- "à être appris" à remplacer par "pour qu'il soit appris"
- "de démontrer ce qu'il a appris" à remplacer par "de prouver ce qu'il a appris"
-"pour informer l'apprenant si ses performances" à remplacer par "pour signaler à l'apprenant..."
-"mesurer l'accomplissement" (sans accent)
- augmenter la rétention et le transferT (avec un t à la fin)
- "initialement développéE par", et "influencée par" (car on parle de la théorie dans ces deux cas)
Qualité académique :
OK
Commentaire global:
Une très bonne carte, si tu corriges les quelques éléments que nous avons signalés avec Antonella à mon avis tu peux passer à une version finale voire à ta vidéographie.
Réponse du producteur de la carte:
Merci pour tes commentaires et tes corrections Lydie.
Carte conceptuelle : Deuxième version

Lien vers une carte externe: http://tecfaetu.unige.ch/etu-maltt/utopia/forerom0/BASES/Carte2EvenementsD'apprentissage2.jpg
Commentaire(s)
Commentaire de Antonella
Lisibilité :
Très bien.
Compréhension :
Très bien.
Qualité académique :
Bien référenciée, rien à ajouter.
Commentaire global:
D'après moi tu peux passer à la vidéographie.
Réponse du producteur de la carte:
Merci Antonella.
Commentaire de Lydie Batilly
Lisibilité :
Ok
Compréhension :
Très bien, attention il reste une dernière coquille (tout à droite : pour promOUvoir...)
Qualité académique :
RAS
Commentaire global:
Pour moi ta carte est très bien, tu peux passer à la vidéographie.
Réponse du producteur de la carte:
Merci Lydie, j'ai enlevé la dernière coquille!
Première vidéographie
http://tecfaetu.unige.ch/etu-maltt/utopia/forerom0/BASES/EvenementsD'apprentissage.webmsd.webm
Commentaire(s)
Commentaire de Antonella
Qualité technique :
La carte est bien lisible, le son parfois perd en peu de compréhensibilité mais on suit ton discours sans problèmes.
Qualité de la structure/présentation de la vidéo :
Bien, bonne utilisation de l'espace de la carte.
Qualité du contenu:
RAS
Inclusion d'éléments intéressants (introduction, insertion de clip(s),...):
Très bien l'intro et la carte en entier à la fin.
Commentaire global:
Si tu arrives à améliorer un peu le son, alors ça sera parfait. Tu pourrais juste réenregistrer ta voix sur la même vidéo ou essayer avec des effets d'édition du son du logiciel.
Réponse du producteur de la carte:
Merci Antonella, j'ai fait un nouveau enregistrement.
Commentaire de Lydie Batilly
Qualité technique :
L'image est bien, pour le son les oiseaux ne dérangent pas trop, ça rajoute une ambiance bucolique ! Sinon globalement pour le son je suis mal placée pour parler, mon ordinateur fait tellement de bruit lui-même que je suis habituée à avoir toujours ce bruit de fond.
Qualité de la structure/présentation de la vidéo :
Tu as suivi la structure de la carte, donc ça se comprend bien.
Qualité du contenu:
Bien
Inclusion d'éléments intéressants (introduction, insertion de clip(s),...):
Petite intro au début, ok
Commentaire global:
Pour moi cela peut être ta vidéo finale.
Réponse du producteur de la carte:
Merci Lydie, j'ai énlevé les sons de oiseaux pour améliorer le son, je passe donc à la remise de la version finale.
Psycholinguistique/Production2 bases1415
Producteur :user:Audrey Berthon
Descriptif
La carte conceptuelle ci-dessous répond à la question suivante: Quelles sont les différentes phases de l'acquisition du langage chez l'enfant?
Sources
[[texte::* Psycholinguistique
- de Boysson-Bardies Bénédicte, "Comment la parole vient à l'enfant", Revue française de psychanalyse, 2007/5 Vol.71, p. 1473-1480. DOI: 10.3917/rfp.715.1473
- http://fr.wikipedia.org/wiki/Acquisition_du_langage]]
Carte conceptuelle : Première version

Commentaire(s)
Commentaire de Jessica Rochat
Lisibilité :
Je trouve bien
Compréhension :
Les flèches sont claires et permettent au lecteur de bien suivre la logique.
Qualité académique :
Quelques propositions d'amélioration:
- tu as indiqué que les 5 sens sont présents dans l'acquisition du langage mais on ne se rend pas bien compte de leurs utilités. Peut-être développer un peu plus cela ?
- lorsque tu parles des "premiers mots" --> "sont souvent" --> "papa ou maman" : je ne comprends pas bien quel lien tu veux expliquer : je trouve qu'il manque des mots pour expliquer le lien entre les premiers mots et les parents (sont adressés à Papa et Maman, s'acquièrent grâce à papa ou maman ?)
- petite faute d'orthographe : "représentent accès" --> "auX premiers mots"
Commentaire global:
A part ces petits détails je trouve que ta carte est complète et explique bien l'acquisition du langage.
Réponse du producteur de la carte:
Merci pour tes commentaires. Concernant le premier mot, l'enfant prononce souvent le mot "papa" ou le mot "maman". Je vais éclaircir cette information dans la deuxième version de la carte et ajouter des informations concernant l'utilité des cinq sens dans l'acquisition du langage.
Carte conceptuelle : Deuxième version

Commentaire(s)
Commentaire de Jessica Rochat
Lisibilité :
OK
Compréhension :
Toujours ok
Qualité académique :
Il y a toujours la faute d'orthographe suivante : - "représentent accès" --> "auX premiers mots"
Il serait peut être intéressant de rajouter lorsque tu décris le langage (la partie en bleu, en haut à gauche) que le langage est justement ce qui différencie l'espèce humaine des animaux. Mais ce n'est qu'une proposition :)
Commentaire global:
Réponse du producteur de la carte:
Je te remercie de tes commentaires. En fait, il n'y avait pas faute car la flèche était dans l'autre sens : les premiers mots représentent l'accès au langage. J'ai changé dans la 3ème version de la carte la disposition pour que cela soit plus clair. J'ai également ajouté dans la partie langage : chez l'être humain.
Carte conceptuelle : Troisième version

Commentaire(s)
Commentaire de Jessica Rochat
Lisibilité :
Compréhension :
Qualité académique :
Commentaire global:
Pour ma part, c'est bon. Je la trouve très bien et je pense que tu peux passer à la vidéo.
Réponse du producteur de la carte:
Merci Jessica, je vais travailler sur la vidéo.
Première vidéographie
Commentaire(s)
Commentaire de Jessica Rochat
Qualité technique :
Je trouve dommage que l'on n'arrive pas bien à lire ce qui est écrit. Je ne sais pas si cela peut être arrangé ? Cependant, vu que tu expliques oralement ça ne dérange pas trop.
Qualité de la structure/présentation de la vidéo :
La vidéo est bien présentée. L'ordre des explications est cohérent et répond bien à la question.
Qualité du contenu:
Le contenu est bien et est bien expliqué. On comprend les différentes étapes de l'acquisition du langage.
Inclusion d'éléments intéressants (introduction, insertion de clip(s),...):
L'introduction qui introduit la question traitée est pertinente. Je ne sais pas si le terme "question de recherche" est vraiment adapté ici, peut-être qu'il aurait fallu mettre : question traitée ou autre... car une question de recherche c'est plutôt dans le cadre d'un article scientifique mais c'est un détail.
Commentaire global:
Je trouve la vidéo pertinente car elle décrit bien la carte et explique étape par étape l'acquisition du langage. La seule chose qui est dommage, comme je l'ai dit avant, c'est qu'on n'arrive pas bien à lire ce qui est écrit. Sinon c'est un bon travail.
Réponse du producteur de la carte:
Merci de tes commentaires. Tu as raison concernant la question de recherche, j'ai pris en compte ta remarque pour la version finale de la vidéo. Pour bien voir la carte, il faut mettre la vidéo en plein écran car comme j'ai ajouté un texte introductif avec Movie Maker, la vidéo perd un peu de sa qualité. J'ai essayé d'améliorer la qualité de l'image dans la version finale.
Simulation and gaming/Production1 bases1415
Producteur :user:Antonella
Descriptif
Dans une simulation ou un jeu pédagogique, quels sont les éléments et les conditions à prendre en compte pour déclencher l'apprentissage ?
Sources
http://edutechwiki.unige.ch/fr/Simulation_and_gaming
Crookall, D. (1999-2004). Guide for Authors. Simulation & Gaming: An Interdisciplinary Journal of Theory, Practice and Research. Consulté le 27 mai 2015 du site http://www.unice.fr/sg/about/index.html
Crookall, D. (2010). Serious Games, Debriefing, and Simulation/Gaming as a Discipline, Simulation & Gaming, 41(6), 898-920.
Gredler, M. E. (2004). Games and simulations and their relationships to learning. Handbook of Research on Educational Communications and Technology, 2, 571–581.
Szilas, N., & Acosta, M. E. (2011). A Theoretical Background for Educational Video Games: Games, Signs, Knowledge. Retrieved from http://archive-ouverte.unige.ch/unige:37052
Carte conceptuelle : Première version

Lien vers une carte externe: http://tecfaetu.unige.ch/etu-maltt/utopia/teruggi8/bases/Simulation%20%26%20gaming_Carte%20conceptuelle/Simulation-gaming_v1.jpeg
Commentaire(s)
Commentaire de Lydie Batilly
Lisibilité :
Très bonne
Compréhension :
Bien également, ta carte est très compréhensible. J'aurais simplement formulé la question autrement, par exemple : "Dans une simulation ou un jeu pédagogique, quels sont les éléments nécessaires afin de déclencher l'apprentissage ?" ou alors "Dans une simulation ou un jeu pédagogique, quels sont les éléments qu'il est important de prendre en compte afin de déclencher l'apprentissage ?", ou encore "Dans une simulation ou un jeu pédagogique, quels sont les éléments importants pour déclencher l'apprentissage ?"... mais bon c'est un détail.
Attention également à quelques détails de français :
- règles du jeu (et pas de jeux)
- déploiement (et pas déployement)
- engagement émotionnel (et pas émotif)
- assistés par ordinateur (et pas assistées)
- sous forme de (et pas en forme de)
Qualité académique :
Les sources sont citées en dessous de la carte, par contre tu n'évoques aucune d'entre elle au sein de ta carte.
Commentaire global:
Ta carte est déjà très bien, pour moi il ne reste que 2/3 changements de forme à effectuer et tu pourras passer à la vidéo.
Réponse du producteur de la carte:
Merci pour les commentaires, je vais rendre le tout plus cohérent.
Commentaire de Angela F
Lisibilité :
Très claire. Néanmoins, j'eviterais les points de suspension dans le différents concepts.
Compréhension :
Je suis d'accord avec Lydie en ce qui concerne la question principale parce que le sujet est traité différement dans la question et dans la carte.
Qualité académique :
On y trouve les références à la fin mais les auteurs ne sont pas mentionnés dans la carte.
Commentaire global:
Je pense que l'inclusion des auteurs dans la carte est importante.
Réponse du producteur de la carte:
Merci pour les commentaires, je vais rendre le tout plus cohérent.
Carte conceptuelle : Deuxième version

Lien vers une carte externe: http://tecfaetu.unige.ch/etu-maltt/utopia/teruggi8/bases/Simulation%20%26%20gaming_Carte%20conceptuelle/Simulation-gaming_v2.jpeg
Commentaire(s)
Commentaire de Lydie Batilly
Lisibilité :
Très claire.
Compréhension :
Super, c'est très bien maintenant. Attention simplement dans ton nouveau titre : on dit plutôt "prendre en compte" que "tenir en compte".
Qualité académique :
Parfait, les liens sont bien fait.
Commentaire global:
Pour moi si tu changes juste un tout petit peu la formulation de ton titre cela peut être ta version définitive. Tu peux passer à la vidéographie sans proposer de nouvelle version de la carte.
Réponse du producteur de la carte:
Merci, je vais corriger cela :)
Commentaire de Angela F
Lisibilité :
Très bien.
Compréhension :
Très bien.
Qualité académique :
RAS
Commentaire global:
Très bien, je pense que tu est prête pour paser à la vidéographie.
Réponse du producteur de la carte:
Merci, Angela !
Première vidéographie
Commentaire(s)
Commentaire de Lydie Batilly
Qualité technique :
Très bonne qualité technique.
Attention simplement à la diapo de la fin avec les références, elle est un peu floue et n'apporte rien selon moi (on voit déjà bien les références quand tu les décrits).
Qualité de la structure/présentation de la vidéo :
Très bien
Qualité du contenu:
Tout est clair.
Inclusion d'éléments intéressants (introduction, insertion de clip(s),...):
Bien
Commentaire global:
Une bonne version de ta vidéographie. Pour moi tu peux la publier comme cela ou alors juste ôter la dernière diapo.
Réponse du producteur de la carte:
Merci, oui je vais enlever cela, c'est un peu rédondante.
Commentaire de Angela F
Qualité technique :
Très bien
Qualité de la structure/présentation de la vidéo :
Tout bien présenté
Qualité du contenu:
Tu as bien présenté les auteurs et les références
Inclusion d'éléments intéressants (introduction, insertion de clip(s),...):
Commentaire global:
La vidéo est très bien. Je suis d'accord avec Lydie, la dernière diapo n'est pas nécessaire. Tu peux l'enlever et la publier comme la version finale.
Réponse du producteur de la carte:
Merci, oui je vais enlever cela, c'est un peu rédondante.
Piaget et le constructivisme/Production1 bases1415
Producteur :user:Garretv0
Descriptif
Ma carte conceptuelle tente de répondre à la question: "Comment se déroule l'apprentissage dans le constructivisme?"
Sources
[[texte::Piaget_et_le_constructivisme
http://ute.umh.ac.be/dutice/uv6a/module6a-4b.htm]]
Carte conceptuelle : Première version

Commentaire(s)
Commentaire de Arnaud
Lisibilité :
Carte très lisible avec pas trop de noeuds ce qui la rend claire. Tu aurais juste dû éviter que la flèche contenant la légende "Des" croise celle de qui contient "Génère", cela pourrait prêter à confusion.
Compréhension :
Je l'ai très bien comprise. Mais je pense que tu pourrais encore l'améliorer en ajoutant quelques détails comme des traits/flèches de couleur pour ce qui répond vraiment à ta question afin que le cheminement se fasse plus facilement, par exemple au début tu parles du behaviorisme mais c'est secondaire par rapport à ta question (d'ailleurs, tu as mis les noeuds en bleu, ce qui est très bien mais pourquoi pas aussi les liens?). Je ne comprends pas très bien pourquoi tu as utilisé du vert et du rouge afin de différencier ces deux noeuds (assimilation et accommodation). Cela prête un peu à confusion car personnellement, je vois le rouge comme quelque chose de négatif et le vert comme quelque chose de positif alors qu'il n'est pas question de cela concernant l'assimilation et l'accommodation sont liés comme on le voit grâce à ta carte conceptuelle.
Qualité académique :
Rien a redire.
Commentaire global:
Très bonne carte pour moi qui mérite quelques améliorations.
Réponse du producteur de la carte:
Oui je suis d'accord avec ton commentaire concernant la flèche "Des" qui croise celle qui contient "Génère". E fait j'y avais déjà beaucoup réfléchit, tourné la carte dans tous les sens pour justement essayer d'enlever ce croisement avant de poster mais malheureusement je n'y suis pas parvenu avec cette configuration. Je devrais peut-être effectivement tenter d'exprimer les différents concepts d'une autre façon.
En ce qui concerne le fait d'avoir mis le béhaviorisme dans ma carte, en fait ce concept est là uniquement pour un peu contextualiser le constructivisme car ce courant est justement né en réponse au béhaviorisme.
En ce qui concerne les couleurs alors je les ai mise pour mettre en avant les concepts importants. En ce qui concerne le choix des couleurs je suis d'accord avec toi sur le fait qu'effectivement elles n'étaient peut-être pas très pertinentes. Je voulais mettre en couleur assimilation et accommodation car ce sont deux éléments clés pour répondre à ma question. Ensuite vu que ces deux concepts peuvent être amenés à être liés, comme tu l'as remarqué, je devrais peut-être les mettre de la même couleur.
Commentaire de Alaga
Lisibilité :
Je trouve ta carte bien lisible dans l'ensemble. Les mots sur les liens facilitent bien la lecture à part deux endroits : à gauche de la carte au niveau de l'interaction et au niveau des flèches qui se croisent.
Compréhension :
La compréhension de la carte est assez facile. Je rejoins Arnaud concernant les couleurs utilisées qui ne reflètent pas forcément bien la valeur des concepts. L'organisation structurelle de la carte rend compte d'un certain cheminement qui n'est pas forcément le plus compréhensible : retour en arrière (à gauche), flèches qui remontent vers l'apprentissage.
Qualité académique :
Pour moi la carte répond bien à la problématique posée.
Commentaire global:
Très bonne carte pour moi qui peut encore être améliorer notamment au niveau du design afin de faciliter la lecture.
Réponse du producteur de la carte:
Alors premièrement merci beaucoup pour ces commentaires qui, je pense, vont m'être utiles.
Pour ce qui concerne les flèches qui se croisent alors comme dit à Arnaud je vais tenter de trouver une nouvelle configuration qui évite ce croisement. Je vais tenter de voir comment je pourrais rendre plus compréhensible le concept "interaction" qui semble poser problème.
En ce qui concerne les couleurs, comme dit à Arnaud, je suis tout a fait d'accord avec cette critique sur le fait qu'elles ne sont peut-être pas très pertinentes.
En ce qui concerne les retours en arrière je suis d'accord sur le fait qu'ils ne sont peut-être pas facilement compréhensible mais je pense qu'ils sont en quelques sortes inévitables quand on fait des cartes conceptuelles car s'il n'y en avait pas je pense qu'on serait plus dans l'ordre d'une carte hiérarchique et non conceptuelle. Je vais voir, comme tu me le suggère, comment je pourrais modifier le design de ma carte afin de la rendre plus compréhensible.
Commentaire de Jessica Rochat
Lisibilité :
Ta carte est très complète et il y a beaucoup de liens ce qui permet de faire des connexions entre les différents aspects. Cependant, c'est vrai que des fois on ne sait plus trop où regarder. Peut-être essayer de changer un peu l'organisation de la carte à quelques endroits ?
Compréhension :
Je trouverai intéressant de décrire ce qu'est l'assimilation et l'accomodation car ça semble important dans la théorie du constructivisme mais le fonctionnement de ces deux termes n'est pas vraiment expliqué.
Qualité académique :
Très bien
Commentaire global:
Les aspects importants de l'apprentissage suivant la théorie du constructivisme sont présents donc bravo :)
Réponse du producteur de la carte:
Alors, je vais tenter de voir comment je pourrais changer le design de ma carte afin d'améliorer sa compréhension.
Je vais tenter de tenir compte de ta remarque concernant le fait qu'il faudrait que je décrive ce qu'est l'assimilation et l'accommodation afin d'améliorer la compréhension de ma carte conceptuelle.
Carte conceptuelle : Deuxième version

Commentaire(s)
Commentaire de Garretv0
Lisibilité :
Voilà la deuxième version de ma carte conceptuelle.
J'ai réglé le problème des croisements de flèches en enlevant les flèches "génère" qui partaient de "renforcement" et de "renforcement" puis en rajoutant un nouveau concept "Modification et renforcement". J'ai tenté de rendre plus compréhensible en haut à gauche de ma carte concernant le concept "interaction" J'ai essayé de réduire le facteur "des fois on ne sait plus trop où regardé". En tentant d'organiser un peu plus proprement et de façon "carrée" (traits droits, avec une tentative de favoriser au maximum des traits strictement horizontaux et strictement verticaux) mes concepts.
Compréhension :
J'ai en effet enlevé la partie expliquant ce qu'est le béhaviorisme car il n'apporte rien à ma question. J'ai ajouté des couleurs à certains traits pour faciliter la compréhension du cheminement dans ma carte. J'ai ensuite mis en jaune les courants les théories psychologiques en mettant le constructivisme plus voyant pour comprendre qu'il s'agit de ce courant que cela traite. J'ai ensuite mis en évidence l'apprentissage pour voir que c'est un concept clé dans ma carte. J'ai ensuite mis l'assimilation et l'accommodation également en bleu mais plus clair pour qu'on voit le lien entre ces deux concepts et l'apprentissage.
Qualité académique :
Commentaire global:
Réponse du producteur de la carte:
Commentaire de Arnaud
Lisibilité :
Ok, pour moi c'est bon maintenant!
Compréhension :
Alors malgré le fait que tu l'aies bien amélioré, deux petites choses me pertubent au niveau de la compréhension. Pourquoi avoir "Structures cognitives (= shèmes de pensée) actuelles" Le actuelles va avec quel terme? Si cela va avec "schèmes de pensée", ne devrais-tu pas étendre la parenthèse? Si cela va avec "Structures cognitives" ne devrais-tu pas mettre actuelles avant la parenthèse?
La deuxième chose, qui est aussi présente dans ta version 1 (je viens de m'en rendre compte), c'est pour "Accommodation", tu dis "Si succès" mais il n'y a pas de "Si échec". Ce qui rend ce lien bizarre. Je ne sais pas si c'est voulu mais pour le noeud "Nouveau phénomène", tu as bien les deux (succès/échec).
Qualité académique :
Je pense qu'il faudrait que tu rajoutes tes sources sur ta carte. Sinon c'est ok.
Commentaire global:
Très bonne carte, essaye juste de prendre en compte mes quelques remarques.
Réponse du producteur de la carte:
Bon alors cernant ta remarque sur les structures cognitives et les schèmes de pensées en fait sachant que les structures cognitives sont aussi appelées schèmes de pensées par Piaget, "actuelles" s'applique donc aux deux car une structure cognitive est un schème de pensée. Étant donné que cela ne parait pas clair je vais effectivement enlever le synonyme de structures de pensées car effectivement au final on en a pas besoin. Je dirais simplement au moment de faire ma vidéo graphie que les structures de pensées sont également appelées schèmes de pensées par Piaget.
En ce qui concerne la flèche "Si succès" partant d'"accommodation", je vais effectivement remplacer le "Si succès" car en fait comme dit par Jessica il ne peut pas y avoir d'échec dans l'accommodation. En fait s'il y avait hypothétiquement un échec alors je suppose qu'on resterait bloqué et on n'arriverait pas à comprendre le phénomène et donc cela ne génèrerait pas de l'apprentissage.
Je vais effectivement rajouter dans ma carte les sources, mon nom, mon prénom ainsi que ma question.
Commentaire de Jessica Rochat
Lisibilité :
Compréhension :
C'est vrai que le "si succès" peut prêter à confusion. Dans la mécanisme d'accomodation, il ne peut pas y avoir d'échec je crois, et il ne faudrait pas que le lecteur pense qu'une condition "succès" implique un potentiel "échec". Je pense qu'il faudrait donc changer les termes "si échec".
Je pense aussi important d'expliquer au lecteur que l'accomodation est un changement chez l'individu provoqué par l'environnement.
- Assimilation : le sujet transforme les situations, les objets
- Accomodation : lorsque le sujet ne peut transformer les situations de l'environnement, c'est le sujet lui-même qui est transformé par l'environnement.
Qualité académique :
Commentaire global:
Réponse du producteur de la carte:
Comme dit plus je vais prendre en compte le fait d'enlever le "si succès" partant de l'accommodation.
Pour ce qui est de l'explication de l'assimilation et l'accommodation: Concernant l'assimilation je pense l'avoir expliqué en disant que cela consiste à interpréter un nouveau phénomène (situation, objet). Je vais mettre "interpréter/transformer" pour que cela soit plus claire. Pour ce qui est de l'accommodation effectivement je vais tenter de rendre ça plus explicite.
Carte conceptuelle : Troisième version

Commentaire(s)
Commentaire de Jessica Rochat
Lisibilité :
Très bien
Compréhension :
Très bien, tu as pris mes recommandations en compte pour améliorer ta carte.
Qualité académique :
Commentaire global:
Pour ma part, je pense que ta carte est suffisamment aboutie pour commencer la vidéo.
Réponse du producteur de la carte:
Ok, merci pour les commentaires.
Commentaire de Arnaud
Lisibilité :
très bien rien à redire!
Compréhension :
rien à dire!
Qualité académique :
RAS
Commentaire global:
Je pense tu peux passer à la vidéographie!
Réponse du producteur de la carte:
Ok, merci pour les commentaires.
Commentaire de Alaga
Lisibilité :
Salut Arnaud, je trouve ta dernière carte beaucoup plus lisible.
Compréhension :
Cette dernière carte est très compréhensible.
Qualité académique :
Les sources sont bien indiquées
Commentaire global:
Pour moi, c'est une bonne carte conceptuelle
Réponse du producteur de la carte:
Première vidéographie
Commentaire(s)
Commentaire de Arnaud
Qualité technique :
Ok! Au cas ou pour une prochaine fois pour activer "l'étoile lors du clique" c'est dans l'onglet option du logiciel.
Qualité de la structure/présentation de la vidéo :
Bien rien à dire
Qualité du contenu:
Bien rien à dire
Inclusion d'éléments intéressants (introduction, insertion de clip(s),...):
Bien, j'ai trouvé l'utilisation d'un exemple très bien.
Commentaire global:
Très bonne vidéographie. Personnellement je ne vois rien à te redire.
Réponse du producteur de la carte:
Ok, merci beaucoup pour les commentaires. Je prendrais en compte le fait d'activer "l'étoile lors du clique" une prochaine fois. Je pense que ce n'est pas trop grave de le voir mais j'y penserai la prochaine fois.
Commentaire de Jessica Rochat
Qualité technique :
Qualité audio et visuelle ok.
Qualité de la structure/présentation de la vidéo :
Les informations sont présentées dans la logique de la carte conceptuelle ce qui permet une bonne compréhension.
Qualité du contenu:
Super, tu as bien compris le fonctionnement du constructivisme et tu as bien su expliquer les processus d'accomodation et d'assimiliation qui sont importants dans cette théorie de l'apprentissage.
Inclusion d'éléments intéressants (introduction, insertion de clip(s),...):
L'exemple aide aussi pour se représenter le fonctionnement de ce processus qui est pourtant abstrait donc très bien.
Commentaire global:
La vidéo est fidèle à la carte ce qui permet une bonne compréhension, les explications sont claires.
Réponse du producteur de la carte:
Ok, merci beaucoup pour les commentaires.
Commentaire de Alaga
Qualité technique :
La qualité audio est ok. On arrive bien à suivre la flèche qui indique les éléments dont on parle.
Qualité de la structure/présentation de la vidéo :
La vidéo est bien structurée
Qualité du contenu:
Bon contenu qui apporte réellement une bonne compréhension du sujet. L'exemple est un plus.
Inclusion d'éléments intéressants (introduction, insertion de clip(s),...):
Commentaire global:
Bonne vidéographie qui répond à la question posée.
Réponse du producteur de la carte:
Enseignement programmé/Production1 bases1415
Producteur :user:Arnaud
Descriptif
Qu'est ce que le modèle de Crowder dans l'enseignement programmé?
Sources
http://joseph.rezeau.pagesperso-orange.fr/recherche/theseNet/theseNet-3_-2.html <br> http://edutechwiki.unige.ch/fr/Enseignement_programm%C3%A9
Carte conceptuelle : Première version

Commentaire(s)
Commentaire de Garretv0
Lisibilité :
Ta carte conceptuelle est très facilement lisible. Elle n'est pas trop chargée, les bulles ne sont pas trop remplies ainsi que les liens entre les bulles. De plus les couleurs sont bien utilisées (bleu pour le concept principal, jaune pale pour ce qui se trouve autour du concept, et jaune plus foncé pour ce qui répond réellement à la questions.
La seule chose qui soulève des interrogations à mon avis est l'utilisation des traits tillés. Je ne comprends pas pourquoi le lien entre "la correction de l'erreur" et "consiste à orienter l'élève vers un cheminement différent" est en trait tillé. Y-a-t-il un raison particulière à cela?
Compréhension :
[[Commentaire::Je comprends ta carte sans trop de problèmes. En effet sa simplicité rends la compréhension facile. Cependant il va falloir faire attention à une chose.
Essaie de mettre un label pour chaque lien qui relie des concepts. Valérie avait insisté sur ce point. Cela est même écrit ici : http://edutechwiki.unige.ch/fr/Th%C3%A9orie_de_Novak_sur_les_cartes_conceptuelles Il est dit que "Les cartes conceptuelles sont des outils pour l'organisation et la représentation des connaissances. Elles comportent des concepts, généralement notés dans un certain nombre de modèles de cases ou de cercles, et des relations entre ces concepts, qui sont indiquées au moyen de lignes. Des mots sur ces lignes précisent la relation entre deux concepts.". De plus en faisant ça cela permettrait d'alléger les bulles. Je te conseillerais donc de remplacer la bulle "laisser l'erreur se manifester pour pouvoir" par "laisser l'erreur se manifester" puis de mettre dans les liens ton "pour pouvoir" ou un "afin de". De même pour le lien qui relie "la correction de l'erreur" à "consiste à orienter un élève vers un cheminement différent". Mets simplement dans la flèche "consiste à orienter " puis laisse dans la bulle qu'elle relie "un élève vers un cheminement différent".]]
Qualité académique :
En ce qui concerne la qualité académique de ta carte je n'ai rien remarqué qui me perturbe. Je trouve que ta carte répond bien à la question que tu poses.
Commentaire global:
De façon globale ta carte répond bien à la question que tu poses et est plutôt claire. Il faut maintenant que tu corriges peut-être deux trois choses et tu auras bien avancé.
Réponse du producteur de la carte:
Salut Victor, merci pour tes remarques !
Commentaire de Celine Renaud
Lisibilité :
Salut Arnaud, Je trouve ta carte très lisible.
Compréhension :
Dans ce cas, nous comprenons bien les concepts de bases de cette apprentissage.
Pour ma part, afin d'améliorer la carte :
- je pense que tu devrai noter chaque étapes (Etape 1, 2,...) plutôt que de mettre des connecteurs
- je pense aussi que la description général devrait être d'une autre couleur que la descriptions des étapes.
Ceci faciliterai encore ma compréhension.
Qualité académique :
Bonne
Commentaire global:
Bonne carte, encore quelques points à améliorer, mais ceci me semble très bien parti.
Réponse du producteur de la carte:
Salut Céline, merci pour tes remarques! Concernant les étapes c'est une bonne idée mais je ne suis pas sûr que cela soit toléré, je vais donc peut-être pas pouvoir prendre en compte cette remarque.
Carte conceptuelle : Deuxième version

Commentaire(s)
Commentaire de Garretv0
Lisibilité :
Pour moi il n'y a plus de problème de lisibilité dans ta carte. Je vois que tu as remplacé le trait tillé par un trait normal. De plus je vois que tu as un peu réorganisé la spatialisation de tes éléments ce qui rend ta carte plus aérée et plus claire par la même occasion. Je cependant peut-être une suggestion à te faire concernant les liens qui portent le même nom dans ta carte (les deux "est" et les deux "en"). Personnellement cela ne me gène pas mais penses-tu que cela pourrait être mieux si tu faisait qu'une seule flèche de sortie ("est" ou "en") qui se subdivise en deux flèches chacune pointant dans une bulle?
Compréhension :
Tu as mis un label pour chaque lien de ta carte ce qui réduit les ambigüités possibles et tu as également allégé les bulles. Afin d'augmenter les qualité académique de ta carte tu as un peu enrichit et restructuré ta carte. Cependant cela a amené quelques petits problèmes de compréhension.
Tu as renommé la bulle "la correction de l'erreur" par "corriger de l'erreur". Cependant ce renommage ne semble pas totalement bien s'intégrer avec les éléments qui l'entourent. Par exemple si on commence par le lien "et si" et qu'on poursuit: "sa réponse" => "est" => "fausse" => "on doit la" => "corriger de l'erreur". Cela me semble pas très bien intégré. Ne serait-ce pas mieux de remplacer le lien "on doit la" par "on doit" puis la bulle "corriger de l'erreur" par "corriger l'erreur" ou "corriger les erreurs"?. Cela me semblerait mieux intégré car cela donnerait "et si sa réponse est fausse on doit corriger l'erreur/corriger les erreurs".
De plus en appliquant cette correction on pourrait résoudre assez facilement un autre problème du même genre partant cette fois de la bulle "laisser l'erreur se manifester". J'ai l'impression que la même information est répliquée deux fois. En effet le lien qui descend vers "corriger de l'erreur" se nomme "pour la corriger" ce qui donne "l'idée générale est de laisser l'erreur se manifester pour la corriger corriger de l'erreur". En admettant que tu a pris en compte mon conseil précédent et que tu as renommé la bulle "corriger de l'erreur" par "corriger l'erreur" ou "corriger les erreurs" ne serait-il pas mieux de renommer la flèche "pour la corriger" par simplement "pour" ce qui donnerait "l'idée générale est de laisser l'erreur se manifester pour corriger l'erreur/corriger les erreurs"?
Ceci est une solution mais ce problème nous fait remarquer qu'il y a deux fois le concept "erreur" dans ta carte mis dans une bulle. Peut-être que le sortir et faire une bulle "erreur" pourrait mieux résoudre ce problème. A voir.
Qualité académique :
Pour moi la qualité académique de ta carte me semble bonne et même meilleure que celle de ta carte précédente.
Commentaire global:
De façon globale ta carte répond bien à la question que tu poses et est plutôt claire. Essaie de prendre en compte mes remarques et je pense qu'il n'y aura plus trop de problèmes dans ta carte.
Réponse du producteur de la carte:
Merci Victor pour tes remarques.
Première vidéographie
Commentaire(s)
Commentaire de Garretv0
Qualité technique :
Au niveau de la qualité technique il n'y a pas de problème au niveau visuel, c'est-à-dire qu'on distingue bien tous les concepts ainsi que les textes. Au niveau de l'audio ta vitesse de lecture est adaptée ce qui permet de bien comprendre ce que tu dis. Je pense que la seule chose qu'on pourrait te reprocher au niveau de la qualité technique est le volume du son de la vidéo. En effet, même si ce n'est pas très gênant, tu pourrais essayer d'augmenter le volume de la vidéo.
Qualité de la structure/présentation de la vidéo :
La structure de la présentation me parait bonne. Cependant il peut-être une chose qui pourrait me gêner. Pour ma part je n'aurais pas dit la partie où le modèle de Crowder s'oppose au modèle de Skinner et que tu y reviendra plus tard de la seconde 20 à 27 car tu interromps le cheminement et car tu insère bien cette partie à partir de 1m50 de ta vidéo.
Qualité du contenu:
Au niveau de ton contenu je ne vois pas de problème majeur. Cette partie me semble bonne.
Inclusion d'éléments intéressants (introduction, insertion de clip(s),...):
Tu as inséré une introduction dans ta vidéo pour savoir de quoi on va parler ce qui me parait bon. De plus tu as également montré un exemple du cheminement avec le modèle de Crowder. Je trouve que cet exemple s'insère bien et aide à comprendre la vidéographie.
Commentaire global:
Pour moi cette première version de vidéographie est quasiment bonne. Regarde voir si tu arrives à prendre en compte mes remarques et pour moi ce sera bon.
Réponse du producteur de la carte:
Merci Victor pour ces remarques, je vais essayé de les prendre en compte pour ma version finale
Apprentissage multimédia/Production2 bases1415
Producteur :user:Garretv0
Descriptif
Ma carte conceptuelle tente de répondre à la question: "Comment réduire la charge cognitive?"
Sources
[[texte::Apprentissage_multimédia
http://fr.wikipedia.org/wiki/Charge_cognitive
http://tecfa.unige.ch/tecfa/teaching/staf15/ref/A.Tricot-Sweller.html
http://en.wikipedia.org/wiki/Cognitive_load]]
Carte conceptuelle : Première version

Commentaire(s)
Commentaire de Arnaud
Lisibilité :
Ta carte est pas trop chargée donc je la trouve claire. Je trouve par contre que la couleur des noeuds encadrés en violet n'apporte pas grand chose, je pense qu'il vaut mieux changer la couleur de fond. Je trouve aussi le fond bleu foncé un peu trop foncé, j'aurais plutôt mis un bleu plus clair pour que les concepts "clés" soient plus visibles en possédant un meilleur contraste. Sinon j'ai beaucoup aimé les liens vert et rouge je trouve que cela améliore grandement la lisibilité.
Compréhension :
Je l'ai bien comprise au niveau du contenu et cela répond bien à la question que tu poses, j'aurais par contre essayé de faire en sorte que les flèches aient dans la même direction. Par exemple pour "Element Interactivity effect", je l'aurais placé en dessus de "Regrouper informations dans un seul schéma".
Qualité académique :
Très bien de ce point de vue. ;) Dans "Regrouper informations dans un seul schéma", j'aurais rajouté un "les" avant informations. Et pour le noeud, "Supprimant éléments de la tâche" j'aurais rajouté un "des".
Commentaire global:
Franchement très bonne carte pour une première version. J'ai bien compris ce tu expliquais grâce à celle-ci. Après essaye de voir si tu peux inclure mes remarques dans la deuxième version de ta carte.
Réponse du producteur de la carte:
Merci pour tes remarques. Elles seront toutes prises en compte dans la prochaine version de ma carte!
Commentaire de Celine Renaud
Lisibilité :
Je trouve cette carte très lisible. Cependant, je ne vois pas bien le liens entre tes deux encadrés bleu et pourquoi ne sont-ils pas représentés ensemble ?
Compréhension :
La carte est dans l'ensemble compréhensible. Mais avec les différentes flèches de couleurs qui partent de même boites ceci rend la chose un peu compliquée à comprendre. Pour améliorer : Je ferai une étiquette de flèche commune et deux bulles différente genre (avec connaissances préalables, sans connsissances) et faire partire les flèches colorées de ces disjonction
Qualité académique :
Bonne
Commentaire global:
Bon début de travail, compréhensible. Bonne continuation
Réponse du producteur de la carte:
Alors pour ce qui concerne le lien entre mes deux carrés bleus, ce que je voulais faire comprendre était que le premier est la théorie de la surcharge cognitive donc il est en un bleu plus foncé et que le deuxième dans un bleu plus clair est le concept clé principal de cette théorie qui est cette même surcharge cognitive. En effet ceci n'est peut-être pas très compréhensible et visibles car les bleus sont trop proches. Je vais donc faire en sorte que ce contraste soit plus marqué.
Pour ce qui concerne ton commentaire des flèches de couleurs je ne le comprends pas bien. En effet tu me dis qu'il y a un problème de compréhension avec plusieurs flèches de couleurs qui partent de la même boite. Or dans ma carte je ne vois aucune flèche de couleur partir de la même boite. Elles partent toutes d'une boite différente. Où voudrais-tu par exemple que je mette mes bulles différentes du genre (avec connaissances préalables, sans connaissances préalables)? Comme je ne comprends pas cette partie du commentaire je ne vais pas le prendre en considération pour ma prochaine carte. Par contre je te demande s'il te plait de répondre à mes interrogations pour ma prochaine carte pour que je puisse le prendre en considération dans ma troisième version de la carte.
Carte conceptuelle : Deuxième version

Commentaire(s)
Commentaire de Arnaud
Lisibilité :
Tu as répondu à mes remarques donc pour moi c'est ok concernant la lisibilité.
Compréhension :
Ok pour moi c'est toujours très compréhensible ;)
Qualité académique :
J'aurais peut-être rajouté une donnée temporelle pour les auteurs, c'est toujours intéressant de savoir quand une théorie a été élaborée.
Commentaire global:
Très bonne carte, pour moi, tu peux passer à la vidéographie, essaye peut-être juste de prendre en compte ma remarque.
Réponse du producteur de la carte:
Merci pour tes commentaires. Je vais ajouter la date pour ma troisième carte.
Carte conceptuelle : Troisième version

Commentaire(s)
Commentaire de Garretv0
Lisibilité :
Voilà j'ai simplement ajouté la date ainsi qu'une ressource. Est-ce que tout est bon maintenant?
Compréhension :
Qualité académique :
Commentaire global:
Réponse du producteur de la carte:
Commentaire de Arnaud
Lisibilité :
Compréhension :
Qualité académique :
Commentaire global:
Ok, c'est bien comme cela!
Réponse du producteur de la carte:
Ok cool je vais donc bientôt commencer la vidéographie
Première vidéographie
Commentaire(s)
Commentaire de Arnaud
Qualité technique :
Très bien, le son est très audible, la qualité permet de distinguer ta carte correctement. Rien à dire.
Qualité de la structure/présentation de la vidéo :
Très bien aussi, si je devais te faire une remarque, ce serait que tu parles un peu vite parfois (tu ne laisses pas vraiment de moment de pause), ce qui ne permet pas de bien mémoriser ce que tu dis mais sinon c'est vraiment bien.
Qualité du contenu:
Très bien rien à dire.
Inclusion d'éléments intéressants (introduction, insertion de clip(s),...):
Tu donnes des exemples oraux donc pour moi c'est ok.
Commentaire global:
Très bien! Je pense que tu peux utiliser cette vidéographie comme vidéographie finale malgré le fait que comme je t'ai dit par moment tu parles un peu vite.
Réponse du producteur de la carte:
Merci pour tes commentaires. Je pense que je vais me servir de cette vidéographie en tant que vidéographie finale.